当前位置: 首页>>政策法规>>基建法规>>正文
基建法规

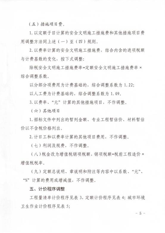
关于营业税改征增值税后调整广东省建设工程计价依据的通知

2016年04月28日 10:47  点击:[]


http://www.zjcost.net/admins/kindeditor/attached/image/20160428/20160428140038_65118.jpghttp://www.zjcost.net/admins/kindeditor/attached/image/20160428/20160428140038_36863.jpghttp://www.zjcost.net/admins/kindeditor/attached/image/20160428/20160428140039_78425.jpghttp://www.zjcost.net/admins/kindeditor/attached/image/20160428/20160428140040_97095.jpghttp://www.zjcost.net/admins/kindeditor/attached/image/20160428/20160428140041_92134.jpghttp://www.zjcost.net/admins/kindeditor/attached/image/20160428/20160428140042_51558.jpghttp://www.zjcost.net/admins/kindeditor/attached/image/20160428/20160428140043_68937.jpghttp://www.zjcost.net/admins/kindeditor/attached/image/20160428/20160428140044_58666.jpghttp://www.zjcost.net/admins/kindeditor/attached/image/20160428/20160428140045_20043.jpg


关闭