首页
审计动态
机构职能
阳光审计
政策法规
服务指南
支部建设
党史学习
审计园地
资源下载
政策法规
上级政策
岭师法规
审计法规
审计准则
财会法规
会计准则
基建法规
政府采购
当前位置:
首页
>>
政策法规
>>
基建法规
>>
正文
基建法规
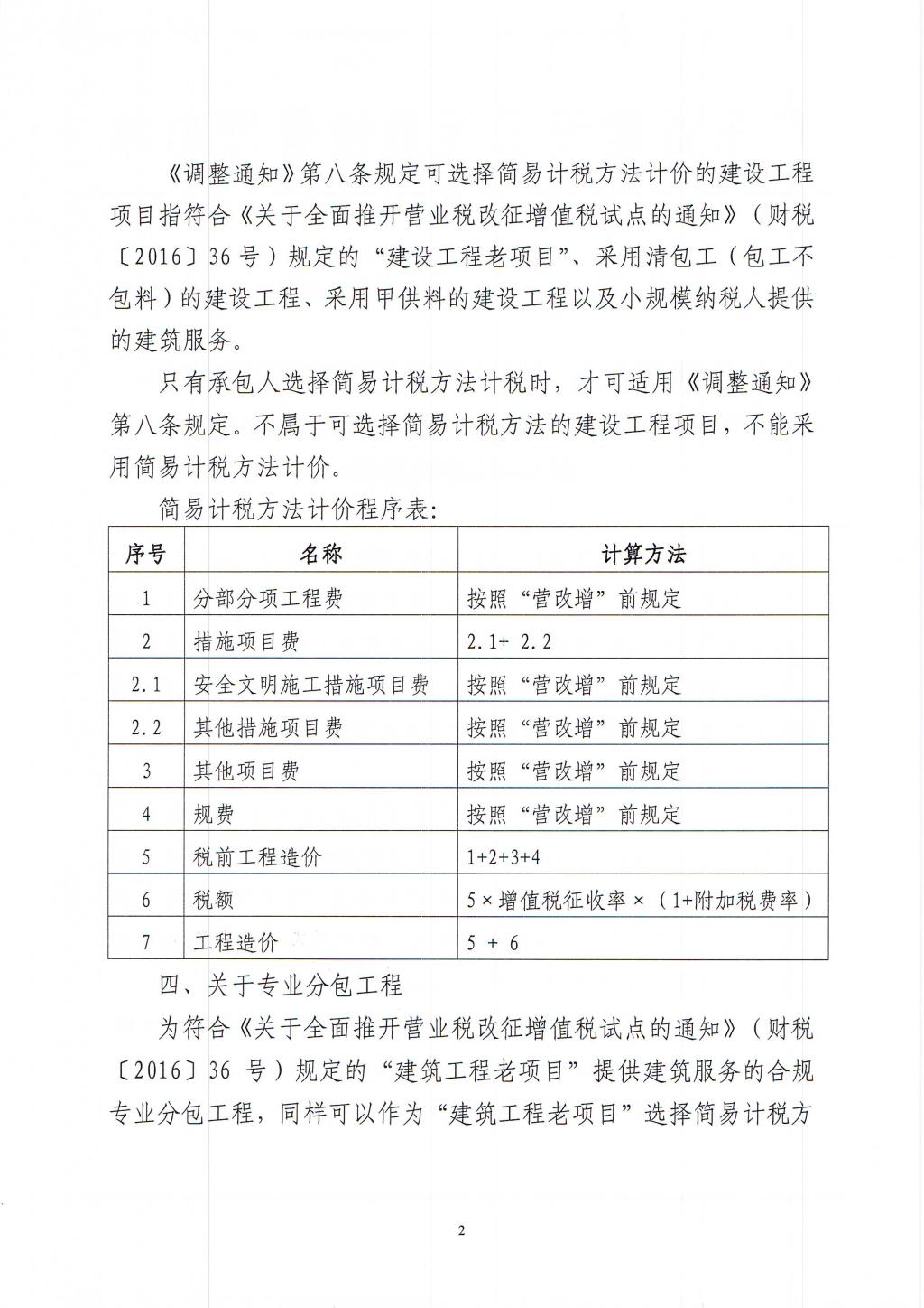
关于明确执行《关于营业税改征增值税后调整广东省建设工程计价依据的通知》有关事项的通知
2016年12月02日 10:53 点击:[]
上一条:
广东省发展改革委关于印发《广东省综合评标评审专家库专家酬劳暂行标准》
下一条:
广东省人民政府办公厅关于印发广东省综合评标评审专家库和评标评审专家管理暂行办法的通知
【
关闭
】