岭师人事〔2018〕99号
学校各单位:
《岭南师范学院教师职称聘任办法(试行)》业经校长办公室审议通过,现印发给你们,请遵照执行。执行过程中遇到问题,请径向人事处反映。
岭南师范学院
2018年4月17日
岭南师范学院教师职称聘任办法(试行)
为做好我校教师职称聘任工作,加强教学科研人员队伍建设,根据上级文件精神及学校岗位设置及人员聘用有关制度文件,结合学校实际,特制定本办法。
一、实施范围
教师岗位是指具有教学、科研工作职责和相应能力水平要求的专业技术岗位。教师岗位包括教学、科研人员和执行专业技术岗位工资的思政教育教师(即专职辅导员)岗位(辅导员岗位聘用实施细则另行规定)。
二、基本原则
教师职称聘任坚持科学合理、优化结构、精干高效和专业化的原则,以提高人才培养质量、提升科学研究水平,提供优质教学、科研和社会服务为目标,提高学校核心竞争力,按需设岗、竞争上岗、按岗聘用、合同管理。
三、总量、等级及结构比例
(一)岗位设置总量
按照上级部门核定岗位数,结合现有人员实际情况,合理确定第二轮岗位设置和人员聘用各级别岗位数。教师岗位总量不低于全校岗位总量的60%。学校根据事业发展及人员变化情况,结合每年度人员编制核定工作,视岗位余缺情况,对各类各级岗位进行适当调整。
(二)岗位设置等级
教师岗位分为12个等级。高级岗位分为7个等级,即一至七级,其中,正高级岗位分为4个等级,即一至四级;副高级岗位分为3个等级,即五至七级;中级岗位分为3个等级,即八至十级;初级岗位分为2个等级,即十一至十二级。
具体岗位名称和对应的专业技术岗位关系为:
根据粤人社发〔2010〕105号文件要求及学校事业发展需要,专业技术高级职称岗位比例总体控制目标为42%,其中,正高级岗位比例控制为12%,副高级岗位比例控制为30%;中级岗位比例控制为40%。高级、中级、初级岗位内部等级结构比例为:一级岗位由国家控制,二级岗位由省控制,三级、四级岗位由学校统筹把握,二级、三级、四级原则上按正高级岗位1:3:6的比例确定;其余各级的比例,各单位以学校下达的岗位职数为基数,五级、六级、七级按副高级岗位2:4:4的比例确定;八级、九级、十级岗位按中级岗位3:4:3的比例确定;十一级、十二级岗位按初级岗位5:5的比例确定。(三)岗位结构比例
岗位结构比例不得突破学校下达的岗位职数相应的结构比例。现有人员的结构比例已经超过核准比例的单位,通过自然减员、调出、低聘或解聘的办法,逐步达到规定的结构比例。
四、教师岗位基本任职条件
(一) 教师岗位基本任职条件按照现行专业技术职称评聘的有关规定执行;
(二) 具有良好的学风、学术道德和合作精神,符合国家关于相应教师职称的基本任职条件,具备与履行岗位职责相适应的学术水平和创新能力;
(三) 应具有中华人民共和国高等学校教师资格,暂未取得的须满足学校按照国家有关法律法规所规定的有关条件,并在第二轮聘用期满前取得中华人民共和国高等学校教师资格;
(四) 首聘以来年度考核结果均为合格及以上;
(五) 具备适应岗位要求的身体条件。
五、教师岗位聘用条件
教师岗位聘用条件(任现职以来的成果)主要依据三个方面:(1)学术成就,包括获得教学和科研奖励,科研项目和成果,专利及成果转化等;(2)学术影响,包括在学术组织中担任的职称级别、学术地位、学术声誉等;(3)学术资历,如任职年限等。教学科研岗位上岗申请者除满足规定的基本任职条件外,还应达到相应等级岗位聘用条件。
(一)正高级岗位聘用条件
1.专业技术二级岗位(教授二级)
正高级职称教师,在国内外本学科领域有很高的学术造诣和学术声誉,在教学、科学研究、教学学术服务与管理等方面有突出成就和重要贡献,为本学科学术带头人,首聘以来年度考核合格及以上,并且具备下列条件之一者,可申请:
(1) 国务院学科评议组成员;
(2) 教育部社会科学委员会成员;
(3) 长江学者特聘教授;
(4) 中国科学院或中国工程院院士遴选进入第二轮遴选的院士候选人;
(5) 获国家自然科学、技术发明、科技进步奖二等奖以上奖励的主要完成人(排名前3名)或省部级自然科学、科技进步奖一等奖第一完成人;
(6) 国家“863”项目、国家“973”项目首席科学家;
(7) 国家级教学成果二等奖以上奖励的第一完成人;
(8) 普通高等学校人文社会科学研究成果一等奖第一完成人;
(9) 国家杰出青年基金获得者;
(10) 新世纪百千万人才工程国家级人选;
(11) 教育部“高等学校教学名师奖”获得者;
(12) 珠江学者特聘教授;
(13) 广东省高等学校“千百十工程”国家级培养对象;
(14) 全国百篇优秀博士论文指导教师;
(15) 享受国务院政府特殊津贴人员;
(16) 在专业技术三级岗位上连续从事专业技术工作满12年或任正高级职称满15年以上,担任博士生导师并在本学科领域具有较高的学术声誉和学术影响。
已受聘正高级职称,受到社会和业内公认有突出贡献的专业技术人员,由本人申请,经校聘用委员会推荐可申报专业技术二级岗位。
2.专业技术三级岗位(教授三级)
正高级职称教师,并具备下列条件之一者,可申请:
(1)任正高职称12年及以上,在教学、科研、教学学术服务与管理等方面有较高成就和较大贡献者;
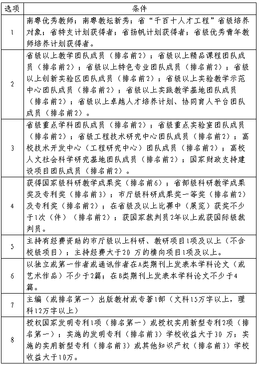
(2)任正高职称8年及以上,并具备表1条件中的一项者;
(3)任正高职称5年及以上,并具备表1条件中的两项者;
(4)任正高职称不满5年,主持有经费支持的国家级科研或教研项目并具备表1条件 (除选项5) 中的两项,或同时具备表1条件中的四项者。
在本学科领域具有较高的学术造诣和学术声誉,在教学、科研、教学学术服务与管理等方面有较高成就和较大贡献的专业技术人员,由本人申请,经校学术委员会推荐可申报教授三级岗位。
表1:

3.专业技术四级岗位(教授四级)
现任正高级职称的教师可申请。
(二)副高级岗位聘用条件
由各学院根据学科特点及本学院实际情况,参照学校制定的聘用条件,制定本学院的聘用条件,并在岗位数内按规定比例推荐人选。
1.专业技术五级(副教授一级)
副高级教师,并具备下列条件之一者,可申请:
(1)任副高级职称15年及以上,在教学、科学研究、教学学术服务与管理等方面有较高成就和较大贡献者;
(2)任副高级职称10年以上,且具备表2条件中的一项者;
(3)任副高级职称5年以上,且具备表2条件中的二项者;
(4)任副高级职称不满5年,主持国家级课题并满足表2条件(除选项5)中的一项;或同时具备表2条件中的三项者。
表2:
副高级教师,在教学、科学研究、教学学术服务与管理等方面有一定成就和贡献,并具备下列条件之一者,可申请:
2.专业技术六级(副教授二级)
(1)任副高级职称10年以上;
(2)任副高级职称5年以上,且具备表3条件之一;
(3)任副高级职称不满5年,且具备表3条件之二。
表3
现任副高级职称的教师可申请。3.专业技术七级(副教授三级)
(三)中级及以下岗位聘用条件
由各学院根据学科特点及学院实际情况自行制定,在岗位数内按规定比例推荐人选。
六、岗位职责
(一)专业技术一、二级(教授一、二级)
按国家和广东省的规定执行。
(二)专业技术三级(教授三级)
1.讲授本学科专业核心课程,指导硕士研究生或青年教师;
2.正确把握学术或专业发展方向,提出具有前瞻性、创造性的研究构想;
3.面向国家与区域经济社会发展的需求与科学技术前沿,积极争取主持或参与国家级科研项目或省部级重大项目研究,在本领域开展原创性、重大理论与实践问题研究和关键领域攻关,积极撰写高水平学术论文、论著;
4.承担或参与教学、科研和学科建设等方面的工作,负责学科团队建设。积极参加社会服务,为社会经济发展做出积极贡献;
5.承担校、院规定的其他工作。
(三)专业技术四级(教授四级)
1.讲授本学科专业核心课程,指导硕士研究生或青年教师。
2.面向国家和区域经济社会发展需求,积极争取参与国家级科研项目研究或主持省部级项目研究,在本领域开展理论与实践问题研究和重要领域攻关,积极撰写具有较高水平的学术论文、论著。
3.承担或参与教学、科研和学科建设等方面的工作,积极开展学术团队建设。积极参加社会服务,为社会经济发展做出积极贡献。
4.承担校、院规定的其他工作。
(四)专业技术五级(副教授一级)
1.积极参加教育教学研究与改革,承担基础课、专业课教学工作。
2.积极参与国家级科研项目或省(部)级科研项目研究,发表本学科(专业)较高水平的论文或论著。
3.积极开展学科建设、课程建设和学术团队建设,指导和培养青年教师。积极参加社会服务,为社会经济发展做出贡献。
4.承担校、院规定的其他工作。
(五)专业技术六级(副教授二级)
1.积极参加教育教学研究与改革,承担基础课、专业课教学工作。
2.积极参与省(部)级及以上科研项目研究,发表本学科(专业)具有一定水平的研究论文、论著。
3.积极参与学科建设、课程建设和学术团队建设,指导、培养青年教师。积极参加社会服务,为社会经济发展做出贡献。
4.承担校、院规定的其他工作。
(六)专业技术七级(副教授三级)
1.积极参加教育教学研究与改革,承担基础课、专业课教学工作。
2.主持市厅级项目或参与省(部)级及以上项目的研究,发表本学科(专业)的研究论文、论著。
3.积极参与学科建设、课程建设和学术团队建设,指导、培养青年教师。积极参加社会服务,为社会经济发展做出贡献。
4.承担校、院规定的其他工作。
(七)讲师(学校制定原则要求,由各学院根据本学院教学、育人、科研及学科建设状况和需要制定,并报学校岗位设置和人员聘用办公室备案)
1.根据学科专业和课程发展,积极参与教学研究和改革。
2.系统讲授本(专)科某些专业课程或基础课程,完成校、院规定的教学工作量。
3.承担辅导、答疑、批改作业、实验课等教学工作。
4.指导本(专)科生的毕业论文(设计),负责学生的生产实习和社会调查工作。
5.参加实验室建设,组织和指导实验教学工作。
6.积极参与科研工作并取得一定成绩,完成校、院规定的科研工作量。
(八)助教(学校制定原则要求,各院根据自身实际制定分级要求)
1.承担课程的辅导、答疑、批改作业、实验课、部分公共或基础课讲授等教学工作或参加部分科学研究工作。
2.协助指导本(专)科生的毕业论文(设计)。
3.参加实验室建设,参与组织和指导生产实习、社会调查等工作。
4.完成校、院规定的科研工作量。
七、聘用程序
按学校岗位聘用管理办法进行。
八、聘用管理与考核
(一)合同管理
学校与受聘人员在平等自愿、协商一致的基础上签订聘用合同,明确受聘岗位职责要求、工作条件、工资及福利待遇、聘用合同变更、解除和终止条件以及聘用合同期限等方面内容。聘用合同期限内调整岗位的,应当对聘用合同的相关内容做出相应变更。解聘、辞聘,按照《关于在事业单位试行人员聘用制度的意见》(国办发〔2002〕35号)及《事业单位人事管理条例》(国务院令第652号)的相关规定执行。
(二) 聘用期限
1.除正高一级、二级岗位的聘用按照国家和广东省有关要求执行外,其他岗位聘期为4年。聘用中期(二年后)达到提升级别条件者,如有空岗,可以申报提升级别。聘任周期结束后,须重新参加教师岗位聘任。引进人才按学校确定的岗位直接聘任,聘期到学校规定聘任周期结束为止(有协议的,按协议约定执行)。
2.聘期内达到法定退休年龄并按规定办理退休手续的受聘人员,其聘用合同自然终止。
(三)聘用管理
1.新取得受聘岗位对应专业技术职称资格人员的晋升聘任每年进行一次,且只能晋升至高一级教师职称中的基础级岗位(四级、七级、十级、十二级)。
2.“双肩挑”人员聘任教师岗位的,不占学科所在二级学院岗位职数。个人需向学科所在二级学院提出申请,二级学院向学校提出推荐意见,由学校确定“双肩挑”岗位人员。
3.由非教师岗位转聘教师岗位的,须先转入相应教师职称的基础级别岗位,且必须符合教师上岗的有关规定。
4.在聘期间给学校声誉造成重大不良影响、或使学校蒙受重大经济损失、或违反《广东省高等学校教师职业道德规范》的教师,视其情节,低聘或解聘其现有教师岗位,且2-4年内不得参加高一级教师岗位的聘任。
5.在聘期间出现教学事故,被学校通报处理的,视其情节,低聘或解聘其现有教师岗位,且2-4年内不得参加高一级教师岗位的聘任。
6.在聘期间弄虚作假、或违背聘任程序的,一经查实即为无效聘任,并追究相应责任。
(四)岗位考核
1.考核分年度考核和聘期考核。考核内容主要包括思想政治表现、职业道德、工作态度、履行岗位职责情况,重点考核聘期工作目标完成情况和工作业绩等。考核结果作为薪级工资调整、岗位变动、奖惩和续聘或解聘的重要依据。实行师德师风和学术道德考核一票否决制。聘期考核基本合格者在下个聘期只能申请与前一聘期同级及以下的岗位,聘期考核不合格者只能申请比现聘岗位低的岗位。连续两个聘期考核不合格者予以解聘。
2.“双肩挑”人员对其岗位应完成的学科建设、专业建设、队伍建设等基本职责和有量化要求的成果进行考核,对基本教学科研工作量按教学岗位三分之一标准进行考核,其管理工作按所聘管理岗位的职责进行考核。
3.专职辅导员按学校有关学生辅导员考核办法进行考核。
九、其他
本办法自发布之日起施行,由学校岗位设置和人员聘用委员会授权教师岗位设置和人员聘用委员会负责解释。
|