首页 信息公开制度 信息公开指南 信息公开目录 依申请公开 投诉建议 信息综合搜索
 

·岭南师范学院2024年广东省专业分组方案和招生计划 2024-06-19

·岭南师范学院2024年本科招生计划(院校代码:10579) 2024-06-19

·岭南师范学院2024年普通高等学校专升本招生录取公告 2024-05-27

·岭南师范学院2024年普通专升本(含退役士兵、建档立卡)... 2024-05-10

 
  • 部  门:院长办公室信息与督办科

  • 电 话:0759-3182345

     

 

 

  •  



您现在的位置: 首页 -> 信息公开目录 -> 国际交流与合作处 -> 公开信息 -> 正文

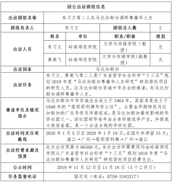
朱习文等二人赴马达加斯加调研出国前信息公示

发布时间:2019年11月12日 来源:



关闭

岭南师范学院 ZHANJIANG NORMAL UNIVERSITY  
           校址: 中国 广东 湛江 赤坎区寸金路29号 邮编:524048 电话:0759-3182393 传真:0759-3341440
           版权所有@ 2006-2010 岭南师范学院 粤ICP备05008890号  技术支持:博达软件
鹤湖商务网