近日,省重点实验室李清华教授团队与香港教育大学特殊教育与咨询系刘铎教授团队的粤港合作科研成果“Psychological and ecological factors predict reading interest in Chinese primary school children: a two-year investigation”(https://doi.org/10.1007/s11145-025-10687-z)在期刊《Reading and Writing》上发表。该研究成果体现了省重点实验室的特殊儿童研究多学科交叉与融合的特点,充分发挥了省重点实验室心理学学科优势。从心理学循证的角度出发,利用人工智能的机器学习算法工具,开展特殊儿童的教育与研究工作。李清华教授为该论文的第一作者,刘铎教授为通讯作者。《Reading and Writing》期刊的2025年影响因子为2.2,JCR Q1,中国科学院SSCI三区,JIF排名166/756(特殊教育研究领域)。
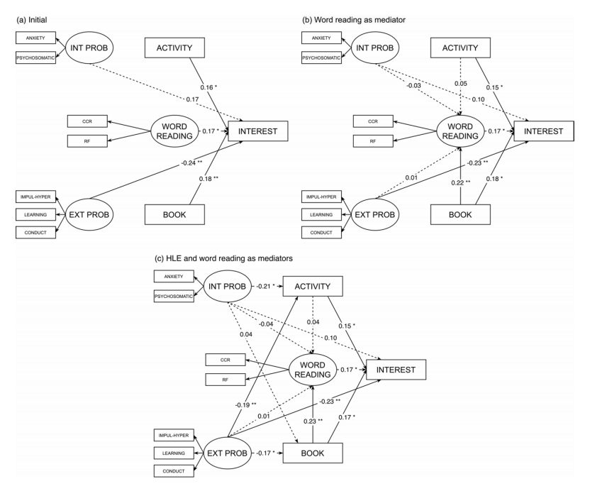
该研究追踪了国内小学生从一年级到二年级的阅读兴趣变化,聚焦学龄期学障儿童的两类影响因素:家庭生态环境和心理行为问题。研究同时控制了识字能力、性别、年龄和家庭社会经济地位等变量,采用结构方程模型分析发现:家庭亲子阅读活动频繁、家中藏书量多、外化行为问题较少的孩子,表现出更强的阅读兴趣;藏书量还会通过提升孩子的识字能力,间接促进阅读兴趣。心理问题与家庭环境存在复杂关联。


该研究的创新性在于突破了传统以认知能力为核心的视角,首次在中国儿童群体中验证了家庭生态与心理因素的协同作用。家长可通过增加藏书、定期开展亲子阅读活动来培养孩子的阅读兴趣,尤其需关注孩子的行为问题并及时干预;理论上证实阅读兴趣的形成是环境-心理-认知的多系统互动的关系,提供了更全面的干预思路。研究发现提升儿童阅读兴趣不能仅依赖识字训练,更需要营造支持性家庭环境并关注心理健康。