当前位置: 首页 >> 学院动态 >> 正文

【喜报】地理科学学院获批广东省地理学实验教学示范中心

发布者: [发表时间]:2025-03-06 [来源]: [浏览次数]:

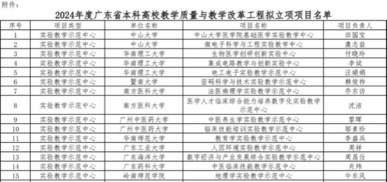
根据《广东省教育厅关于开展2024年度广东省本科高校教学质量与教学改革工程项目申报推荐工作的通知》的部署,经学校推荐、省教育厅审核及专家评审,由牛东风教授牵头申报的地理学实验教学示范中心项目已获得立项。

学院将以省级示范中心立项为契机,着力改进实验教学方法,构建以学生为中心的“五元”实验教学体系,并结合野外思政实践课程,形成“三驱动”的教学模式。通过引入现代教学技术,融合多种辅助手段,促进自主式、合作式、研究式学习方式的形成。最终目标是大力加强中心实验室建设,全面提升人才培养质量。