一、陈碧珊博士
陈碧珊老师:
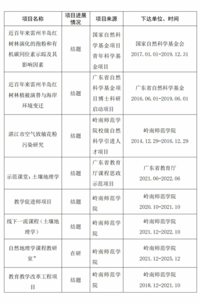
主持完成国家自然科学基金项目、广东省自然科学基金项目及校级人才引进项目各1项,省级及校级教研类项目8项,发表论文16篇,参编著作2部。2022年获得广东省本科高校师范生技能大赛优秀指导老师。
指导学生获得广东省师范生教学技能大赛一等奖、二等奖各2项;指导学生获得广东省攀登计划项目、国家级和省级大学生创新创业项目各1项;校级大学生创新创业训练计划项目5项;校级大学生挑战杯比赛三等奖2项;指导学生在“九州杯”全国研学课程设计大赛中获得全国一等奖和二等奖各4项;互联网+比赛中获得校赛铜奖1项。
主要研究方向:
雷州半岛海岸带环境演变,雷州半岛农业土壤环境质量。



二、关于我们

图|科研组合照(部分)
本科研组的研究方向主要为农业土壤环境质量、湛江地区旅游发展和研学设计、课程思政。
科研组实行“导师制+小组制”模式,拥有以指导老师为核心,高年级师兄师姐指导师弟师妹的优良传统。师生共进,成就不断!




图|获得的成就(部分)
加入科研组,能够认识更多优秀的师兄师姐们!在师兄师姐的带领和老师的指导下,相信你也能收获满满,成就更加出色的自己!
在课题采样之前,科研组会事先对目的地的风土人情开展调研,沟通、了解采样点的基本情况。



科研组会根据不同课题的需求进行不定期的课题采样,我们可以去到不同的地方进行采样和调研,如徐闻、雷州、遂溪等,了解不同地方的风土人情。




图 | 整理样品
采样完毕后,将样品带回学校科研组实验室后,将样品进行相关处理后,才能继续进一步的相关研究。
三、活动剪影


四、关于招新
01招募对象及要求:
招募要求
熟悉运用办公文档,具备一定文字写作能力,对科研创新活动具有浓厚兴趣,学习态度认真,有热情和恒心,耐心细致的小伙伴们。
招募对象及人数
主要面向地科院2023级全体学生;6人(注意:不接受双科研组哦)
02招募细则:
报名方式
填写报名表发送至邮箱:3224424523@qq.com,
可附:科研能力证明
(如科研活动,比赛经历,所获的各种奖项等)。
截止时间
2023年10月13日(本周五)中午12点前
面试时间及地点
具体待定
面试方式
自我介绍两分钟+现场答辩