首页|机构概况|规章制度|国际交流|因公临时出国|海外引智|留学岭师|学生出国(境)项目|港澳台交流|因公临时赴港澳台|孔子学院(课堂)|中外合作办学|党建之窗
当前位置: 首页>>因公临时出国>>因公临时出国公示>>正文

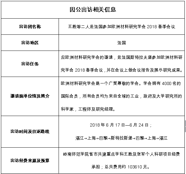
王胜等二人赴法国参加欧洲材料研究学会2018春季会议出国前信息公示

时间:[2018-04-17]  来源:

 




 

 

 







 

 

 




根据省市有关因公出国(境)管理的规定,现将其出访相关内容予以公示。公示时间为2018年4月17日至23日(5个工作日)。如有不同意见,请在公示期内,向学校纪委(电话:0759-3182831)或国交处(电话:0759-3183217)反映。

 

 

 

 

 

上一条:王胜等二人赴法国参加欧洲材料研究学会2018春季会议出国前信息公示

下一条:王胜等二人赴法国参加欧洲材料研究学会2018春季会议出国前信息公示

关闭窗口

校址:中国广东湛江赤坎区寸金路29号   邮编:524048
电话:(0086-759)3182713;(0086-759)3183693    传真:(0086-759)3183218