首页|机构概况|规章制度|国际交流|因公临时出国|海外引智|留学岭师|学生出国(境)项目|港澳台交流|因公临时赴港澳台|孔子学院(课堂)|中外合作办学|党建之窗
当前位置: 首页>>公示>>正文

我校郑志军主任2017年3月赴香港参加2017粤港澳琼高校交流事务负责人座谈会实际执行情况公示

时间:[2018-01-10]  来源:


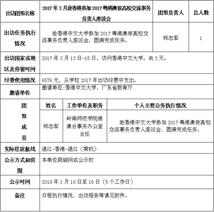
    应广东省教育厅和香港中文大学的邀请,我校港澳台事务办公室郑志军主任赴香港中文大学参加2017粤港澳琼高校交流事务负责人座谈会。出访日期为2017年3月13日至15日止,所有费用由我校负担。

    根据省市有关因公出国(境)管理的规定,现将该团出访执行情况和总结予以公示。公示时间为2018年1月10日至16日(5个工作日)。如有不同意见,请在公示期内,向学校纪委(电话:0759-3182831)或港澳台事务办公室(电话:0759-3182713、3183693)反映。

 

岭南师范学院因公出国(境)团组回校后实际执行情况公示表

公示时间:2018年1月10日至16日

 

 

 

 

我校郑志军主任赴香港中文大学参会出访报告

313日至15日,我校港澳台事务办公室郑志军主任应广东省教育厅和香港中文大学邀请赴香港中文大学参加2017粤港澳琼高校交流事务负责人座谈会。在香港停留时间共3天。

313日,从湛江出发,乘机到达香港,入住香港沙田丽豪大酒店并办理会议报到手续。

314日,参加2017粤港澳琼高校交流事务负责人座谈会。

315日,从香港机场出发,乘机回到湛江。

此次全程共计3天,行程顺利,严格遵守出访相关规定,圆满完成任务。

港澳台事务办公室

2018.1.10

 

上一条:关于莫海文教授等5人赴新加坡、马来西亚开展语言文化调研回国后实际执行情况信息公示

下一条:国际交流与合作处程维婕率学生赴英国阿伯泰邓迪大学归国后公示

关闭窗口

校址:中国广东湛江赤坎区寸金路29号   邮编:524048
电话:(0086-759)3182713;(0086-759)3183693    传真:(0086-759)3183218