部门概况  服务流程  规章制度  通知公告  学生专栏  教师专栏  通识教育中心  实践教学  质量监控  审核评估  新闻中心  资源下载 
 
   
 
提示: 网站导航组件在当前页面和配置下,没有获得可显示的导航项。
 
  服务流程
当前位置: 部门首页 > 历史数据 > 服务流程 > 正文
 
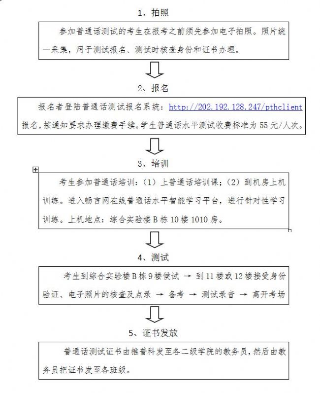
普通话考试流程
2018年03月28日 15:10      浏览:

 

网站声明:转载或引用本文,须注明本文出处,违者必究

 

学校主页 | 通识教育中心 | 教学审核评估 | 教育部 | 广东省教育厅

版权所有©岭南师范学院教务处 | 粤ICP备15053357号 | 粤公网安备 44080202000058