当前位置: 首页 >> 通知公告 >> 正文

原文转发:关于广东省高校后勤协会后勤课题立项的公示

发布者: [发表时间]:2022-03-15 [来源]:广东省高校后勤协会 [浏览次数]:

关于广东省高校后勤协会后勤课题立项的公示

 

各有关单位:

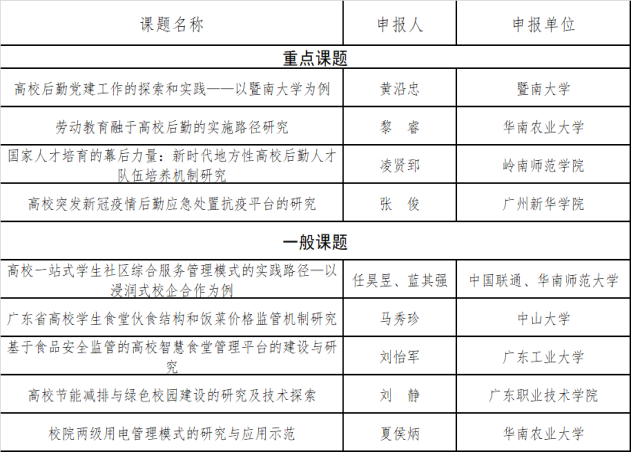
   根据《关于申报广东省高校后勤协会2021年课题的通知》要求,经个人申报,通过专家评审

协会批准,现决定对获得立项的4个重点课题和5个一般课题进行公示:

本次公示的时间为5个工作日。在此期间对评审结果有疑议的,请联系协会秘书处。

协会秘书处联系方式:

姚老师 15013230731  gdhq2013@126.com

 

       

          广东省高校后勤协会

                               2022年3月14日