深圳彩虹社工机构总干事、党支部书记宋红源莅临我院开展就业形势分析讲座

作者:供稿/社会与公共管理学院 撰稿/周珊珊 摄影/王桂凤、郭泳君 冯炎梅 时间:2020-12-15 点击数:

12月10日晚,深圳彩虹社工机构总干事、党支部书记,我校社工专业校友宋红源于弘雷楼511室开展以“粤港澳大湾区就业形势分析”为题的讲座。该院黄剑副院长,辅导员钟明杰、李从来、吴桂碧老师以及20级全体学生出席本次讲座。

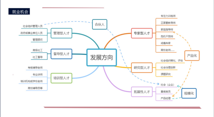
宋红源校友以深圳为例,从深圳发展史、社工现状、就业机会、人才要求四个方面对粤港澳大湾区就业形势进行全面分析。“社会工作服务的社会组织共244家”“非企业单位社会工作服务机构184家”,宋红源用详细的数据客观地展现未来社工发展前景。面对未来就业,他将传统发展渠道与创新型发展渠道进行对比,为同学们指出新的发展思路,并鼓励同学们明晰发展现状、拓宽眼界,通过考证等多种渠道增强自己的核心竞争力。

宋红源校友的就业形势分析讲座深入浅出、条理清晰、个案生动,在给同学们全面分析就业情况的同时更进一步拓宽同学们的视野,鼓励同学们以不同视角、不同思路探寻发展道路。

版权:岭南师范学院社会与公共管理学院   地址:中国 广东 湛江赤坎区寸金路29号