近日,我院王芸博士带领课题组成员分别在《生态学报》和《微生物学报》杂志上发表了题为“六种海桑属红树植物根际真菌特征及其影响因子研究”和“培养法检测海滨浴场细菌多样性及耐药性研究”两篇研究论文,18级海洋资源开发技术专业李传恩和20级生物技术专业叶芷言分别为文章第一作者。课题组主要从事嗜盐微生物资源与生态学相关研究。

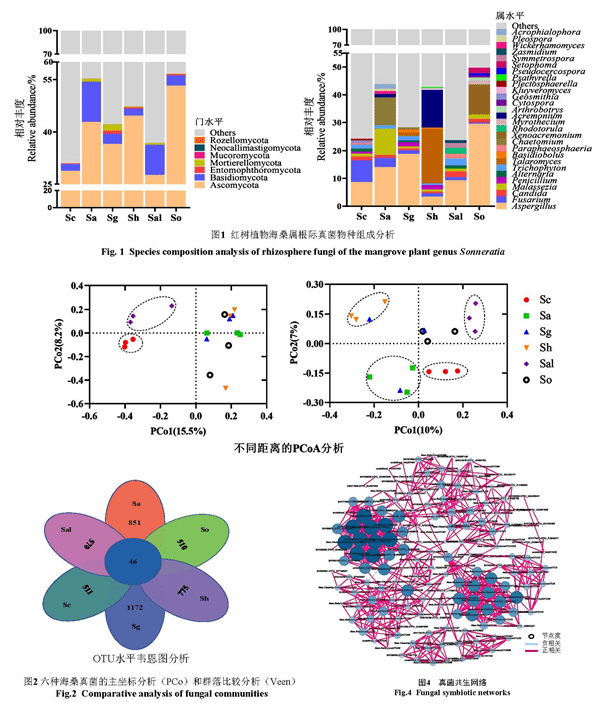
真菌多样性是植物根际生态系统的重要构成与植物健康稳定的重要指标。海桑属是红树林中重要的乔木型树种,树形高大,几乎遍布红树林各种类型的潮间带,在红树林生态系统中占有重要地位。目前关于海桑属植物,我国学者主要从木材结构比较解剖、木材结构及其系统演化意义、叶片的结构及其生态适应性、孢粉学、形态解剖学、分子标记、遗传多样性等方面做了一系列研究,对影响海桑属红树植物生长发育的根际微生物知之甚少。该研究探究了海桑属红树植物根际真菌的群落多样性规律,并分析了红树植物根际真菌类群的生化功能,为该物种资源保护与合理利用、种群恢复工作提供理论基础和依据。
原文链接: https://link.cnki.net/urlid/11.2031.Q.20231220.1654.014

抗生素的大量使用使细菌耐药风险上升为全球卫生安全问题,日益受到人们的重视。在滨海旅游业繁荣发展的态势下,公共卫生健康成为游客首要关注点。考虑到抗生素耐药菌和抗生素耐药基因的扩散对人体造成的潜在危害,基于微生物耐药性对游客健康的威胁,开展湛江滨海浴场细菌耐药性进行研究具有重要意义。该研究对湛江海滨浴场水体理化性质、微生物数量和药敏试验等进行了分析,探究湛江三处滨海浴场环境中细菌多样性和耐药性,为湛江滨海浴场及周边的公共卫生提供参考。
原文链接:https://doi.org/10.13343/j.cnki.wsxb.20230464
通讯作者王芸,博士,岭南师范学院副研究员,微生物学专业。主要从事嗜盐菌资源挖掘,分类与系统学研究,关注不同盐环境嗜盐菌的生态适应机制及功能特性。目前累计发表嗜盐菌新属3个,新种28个。主持国家自然科学基金1项、省基金1项,获得发明专利2项。邮箱 :wang_xju@163.com.
(图文:王芸,初审:梁金荣,复审:王锂韫,终审:刘锴栋)