
校团委书记林仲彦代表学校捧杯(来源 截图)
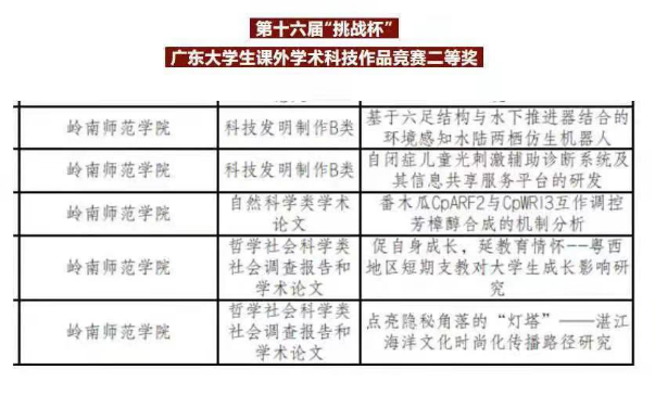
第十六届“挑战杯”获奖名单一览表
“岭南师范学院!我们捧杯了!”看到大屏幕中,学校团委书记林仲彦高高举起“挑战杯”省赛优胜杯,坐在未来空间站收看颁奖仪式的全体师生热烈欢呼起来。7月18日下午,第十六届“挑战杯”省赛决赛颁奖仪式在深圳大学举行。经过激烈角逐,我校以全省本科高校总分排名第11位荣获本届“挑战杯”优胜杯,选送的24件作品获得特等奖3项、一等奖2项、二等奖5项、三等奖14项,首次实现送审作品全部获奖。这也是我校自2005年以来第八次获得省赛优胜杯。

师生在未来空间站收看颁奖仪式,欢呼获奖(冯富 摄)
获得特等奖的作品是朱旭鹏、廖峻老师指导的《基于红外热成像技术的小家电三维动态温度场测试及重构系统》、陈小军老师指导的《静电纺丝制备液态金属复合纳米纤维及在SERS基底的研究》和郑剑虹、李继波老师指导的《扎根生命厚土,共创残疾幸福 ——基于生命故事与大数据视角下肢体残疾人幸福感研究》,分别属于“科技发明制作类”、“自然科学类”与“哲学社会科学类”。
本届“挑战杯”共收到全省142所院校参赛作品3636件,参赛学生超10万人。与上届竞赛相比,新增参赛高校5所、新增参赛作品1009件,申报作品数增加38.4%。参赛高校数量和作品数量均创历史新高。经校级推荐和省级资格审查,最终确定1768件作品参加省赛。
因疫情防控要求,本届“挑战杯”省赛终审决赛采用线上答辩方式进行。赛前,学校党委副书记黄达海亲临备赛现场,从参赛心态、答辩技巧、形象设计等方面给予悉心指导,为同学们加油鼓劲,对校团委的组织保障工作提出具体要求。7月17日,在答辩过程中,参赛团队成员精准把握自身项目定位与发展优势,语言表述清晰简练,形象风貌自信从容,用最饱满热情的精神状态迎接挑战,获得了评委的肯定。


学校党委副书记黄达海指导团队成员备赛(冯富 摄)
此外,在当天颁奖仪式上,广东省高等教育学会发布了首个《广东省高等院校大学生群众性创新创业活动活跃度研究报告(2021)》,从大学生群众性创新创业活动的角度,对广东省高等院校师生参与共青团组织的各类创新创业项目和赛事的情况进行比较和分析,通过“大学生群众性创新创业活动活跃指数”,来反映广东省高等院校大学生群众性创新创业活动的活跃度。岭南师范学院位于广东省普通高等学校本科院校第17位。
(终审/林仲彦 复审/梁燕飞 李佳书 初审/李晓昕 赖莉佳 撰文/黎彤诗 摄影/冯富)