
我校荣获“优秀组织奖”称号(学生处供图)
4月19日,广东省教育厅在佛山召开2019年广东高校思想政治工作年会, 颁发了一系列奖项。我校在广东省“新时代 新作为——立志·修身·博学·报国”主题教育活动获得一等奖5项,二等奖6项,三等奖8项,优秀奖3项,连续第八次获得“优秀组织奖”的称号,获奖数量在全省高校中排名第六,在同类院校中名列前茅!此外,商学院学工团队被评为广东省高校学生工作优秀团队,郑晓辉和陈静老师负责的大学生党员体验式思想政治教育新途径项目被评为高校学生事务管理精品项目,吴万老师被授予广东省高校学生工作“红棉奖”,李春霞老师被评为广东省高校学生工作先进个人。本学期开学以来,我校学生工作已累获45项全省、全国奖项,展现了繁花似锦的“新学工”之春。
获奖的背后,是我校“新学工”建设智慧与汗水的结晶。“2019年要以“水平提升”为主题,找准突破点,努力实现七个主要方面的水平提升。”学校党委黄达海副书记在2019年度学生工作会议指出,“新学工”建设经过过去一年的体系建设,推动全校学生工作开启了新篇章,实现了大跨越,走进了新时代。他强调2019年要以“水平提升”为主题,在学校高质量发展新征程中书写“新学工”建设的“奋进之笔”。在黄达海的召集下,新学期每月召开学生工作联席会,集中集体智慧群策群力研究推进“新学工”建设。
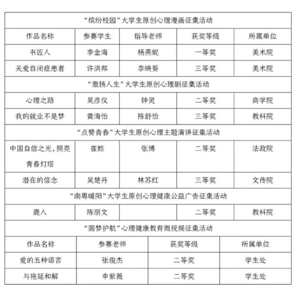
党委学生工作部对标新任务、新要求,发出开展学工队伍“大学习、大讨论”活动的通知,率先组织学工干部深入学习贯彻岭南师范学院第一次党代会、2019年度会议和2019年度学生工作会议精神,精心谋划推进实施“对标行动”计划和品牌创建工作方案,以新举措推动“新学工”上新水平,取得了良好的开局。开学之初,在广东省教育厅公布的高校心理健康教育系列活动中,我校共有9项成果获奖,其中一等奖1项、二等奖5项、三等奖3项,获奖数量在全省高校排名第三。
在广东省教育厅公布的广东高校宣传思想优秀作品评选活动结果中,邓倩文老师作品获优秀新闻作品(新闻摄影类)一等奖。4月初,教育部揭晓第三届“全国大学生网络文化节”和“全国高校网络教育优秀作品推选展示活动”结果,由我校易班发展中心组织推报的作品获网文类一等奖1项、摄影类三等奖1项、网络教育优秀作品三等奖1项,创造我校参加全国大学生网络文化节最好成绩。近期,在“2018年广东大学生年度人物”评选中,我校黄惠欣、冼业娟两位同学荣获提名奖。4月25日,广东省教育厅下达2019年教育发展专项资金至我校,宣告我校教育援藏项目在成为教育部高校思想政治工作项目之后,又成为省教育厅立项资助的10个高校思想政治工作精品项目之一。
辅导员队伍建设方面亦是劲头十足,在“标杆岭南”计划的推动下,辅导员队伍专业化职业化建设大步前进。3月,辅导员谢明亮在广东高校骨干辅导员工作室建设研讨会上被颁授广东高校骨干辅导员工作室牌匾,正式宣告我校实现省级辅导员工作室零的突破。日前,“2018年广东省高校辅导员年度人物”评选活动结果公布。我校全柱、谢明亮、何一明三位老师分别荣获“广东高校辅导员年度人物”提名奖、“最具科学精神辅导员”称号和入围奖。全柱老师成为我校首个在全省辅导员年度人物评选中获奖的二级学院党委副书记。
“新学工”之春东风正劲,吹开了立德树人的似锦繁花,接连斩获3项全国奖项和42项省级奖项。在贯彻学校第一次党代会精神的开局之年,在学校申硕工作的关键一年,“新学工”引领的学工团队正以“干在实处”的作风,“走在前列”的理想,“方显担当”的勇气,以对学校和学生高度负责的态度深耕主责主业,努力为学校中心工作提供有力的学工支撑和突出的学工贡献。
“2018年广东大学生年度人物”提名奖
“2018年广东省高校辅导员年度人物”评选活动结果