当前位置: 首页 >> 媒体马院 >> 正文

《经济资料译丛》刊发我校马克思主义学院王洪东副教授理论文章《西方经济学应对气候变化IAM研究方法评述》

发布者: [发表时间]:2022-09-15 [来源]: [浏览次数]:

西方经济学应对气候变化IAM研究方法评述


岭南师范学院马克思主义学院     王洪东


    要:

制定应对气候变化的有效政策需要综合考虑经济与环境之间的相互关系。源于现代西方经济学的综合评估模型(IAM)在经济学文献中占主导地位,在公众讨论和政策制定中也具有很大影响力,但它们所采用的方法却是建立在有缺陷的基础上,这些基础与气候变化带来的的巨大风险和挑战的现实以及采取健全有效的应对措施所需的经济的根本变化密切相关。综合评估模型在分析方法上存在多方面缺陷,这些缺陷限制了模型对政策制定的实用性。有效应对气候变化需要更新研究方法,从而为更好地向碳中和过渡提供见解。

 

关键词:气候变化;风险;市场不完善;综合评估模型;社会福利;

作者简介:王洪东 四川大学经济学博士学位,现为岭南师范学院马克思主义学院副教授,作者电子邮箱:donghw@126.com;

基金:2021年教育部人文社会科学研究专项(中国特色社会主义理论体系研究)扎实推动共同富裕研究21JD710008)资助;

1. 引言

应对气候变化的巨大挑战,当今世界面临两个关键问题。一是应对气候变化的目标是什么?二是如何最有效地实现这些目标,实现这些气候目标将导致经济如何变化以及实现气候目标的最佳工具是什么?国际社会就这两个问题达成了广泛共识:2015年《巴黎协定》承诺将气温上升限定在远低于工业化前水平的2摄氏度,并努力将气温上升限制在1.5摄氏度以内。随后,越来越多的国家制定了到2050年实现净碳中和的目标。1国际社会普遍认为,碳中和引起和需要经济结构根本性变革,包括能源、交通、城市和土地等。国际社会也普遍同意使用各种措施,包括碳定价、绿色投资计划、制度设计或改革、资本市场干预以及国际性政策和措施如国际能源署(2021)和国际货币基金组织(2021)提出的各种政策和措施,努力实现这一目标。然而,这些共识与经济学界的主要思想流派开出的药方并不一致。长期以来,西方经济学开发出一系列应对气候变化的经济学分析模型,最有影响的是综合评估模型(IAM)。一些著名经济学家利用标准IAM评估方法得出结论:社会最优排放量可以接受大约3.5—4.0摄氏度的温度升高(Nordhaus,2018)。另一些经济学家利用这些模型分析指出,公共干预应侧重于碳排放价格适当,并且主张到2030年(以2007年美元计算,假设贴现率为3%2)碳的价格(碳的社会成本)约为每吨碳50美元(以2007年美元计算,假设贴现率为3%)。他们认为,政策分析不必担心如何促进和管理伴随绿色转型而来的重大结构性变化。只要有合适的碳排放价格,市场就会处理好这一切。

如何解释国际社会的结论与使用标准综合评估模型(IAM)得出的结论会有如此大的差异?经济学家十分迷恋把市场价格作为主要干预手段,甚至是唯一干预手段对碳排放进行干预。国际社会则普遍倾向于只有通过包括价格干预在内的一揽子干预手段对碳排放进行干预,方可实现好的结果。二者谁对谁错?本文的研究表明,错误的是综合评估模型(即大多数经济学家采用的模型)。尽管IAM采用的方法在经济学文献中占主导地位,但存在严重缺陷,从而削弱了利用模型提出适当的气候目标以及为实现这些目标提供指导的能力。标准IAM方法主要的缺陷是过分注重权衡分析,轻视气候变化引发灾难性后果的风险以及结论稳健性差。一些文献已经注意到IAM的缺陷并提出了一些有价值的改进,但并不彻底3。另一些文献引入损耗、技术等一些合理参数和规范性考虑后,发现最优排放轨迹和碳排放的社会成本对模型变量非常敏感。4这些模型的结论更类似于国际共识,而不是诺德豪斯(Nordhaus)的结果。但敏感性使得结果的有用性非常有限,因而,IAM分析方法提供的行动和政策依据的作用都非常有限。

2. IAM分析框架的缺陷

IAM普遍假定有一个无限生命的代表性个人,其福利由预期效用积分描述,将当前的碳排放与当前的产出联系起来,将累积排放与温度升高和气候变化联系起来,然后评估气候变化对经济的损害,通常以产出损失的百分比表示。这些模型中唯一的市场失灵与碳排放有关,也就是说,除了气候外部性,经济是完全有效的。在大多数情况下,技术变化被认为是外生的。尽管现在的气候分析模型有很多,大多数模型仍沿用了以上这些基本假设。跨期代表性代理人模型作为IAM分析框架的代表,它在很多重要方面未能很好地描述现实经济。

标准模型将社会描述为由无限存在的、最大化跨期效用的个人构成,

 

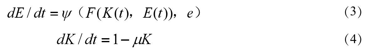
其中是时间偏好率,衡量未来几年的效用比当前的效用的贬值程度,C是消费,E是环境质量。给定E(t),则代表个人的效用最大化受资源约束,如等式(2)所示,产出是资本K和环境E函数F ():

 

其中I是投资,e是碳减排支出。在该模型的最简化版本中,环境E只是大气中温室气体浓度的水平。EK的演变被描述为:

 

其中u是资本折旧率。等式(3)意味着温室气体浓度的增加是产出,环境E本身和减排努力e的函数。由于环境是一种公共产品,在没有碳价格或法规的情况下,个人的减排努力e0。然而,根据社会福利最大化原则,e(t)与等式(1)的最大值相同,这是一个关键的方法论假设。

如果要通过个人选择来实现环境目标,那么私人和社会目标必须保持一致。在这个模型中,实现这一目标的关键是确定适当的碳价格。碳的边际社会成本(SCC)描述了人们今天愿意支付多少钱通过减少单位排放来改善环境。以当前的货币衡量的碳的社会成本(SCC)是:

 将减排的边际成本(减少碳的成本)设置为碳的(边际)社会成本,并沿着整个可选的时间轨迹进行这样的计算,就能够计算最佳碳排放轨迹。

跨期代理人模型的缺陷主要有两个。第一个缺陷是最大化基本假设,以及依赖价格来协调社会和私人利益。首先,个人最大化目标与社会最大化目标明显不同,或者决策者的目标与个人的目标明显不同。其次,个人面临的约束与政府面临的约束明显不同,因此,即使不受约束的最大化目标相同,受约束的最大化目标也明显不同。最后,一般来说,两者保持一致不能简单地认为通过价格干预就能实现。

第二个缺陷是个体无限生命假设。很明显,个体不可能无限活着。标准模型的推崇者回应说,每一代人都关心下一代人,将生命遗产传给他们,因此就好像在无限生命中个人的最大化效用。这类模型被称为无限生命个体模型,这一模型在理论和经验上都得到了很好的研究。此外,标准模型还假设政府参与最佳的跨期(代际)再分配。但是,如果模型是对经济的准确描述,经济环境的变化会导致政府行为的变化,则不会有等式(1)的最大化。已有学者对无限生命个体模型持续进行广泛的讨论并提出反对证据的研究5

在上述两个主要假设下,跨期代理人模型得出时间t的消费(收入)的边际效用与欧拉方程(在离散时间内)t+1的消费的边际效用之间存在简单的关系。

 

其中r是个人面临的利率。等式(6)已被实证检验过6。这个简单的模型对经济的描述并不准确,因此基于该模型的政策就值得被质疑。

跨期代理人模型的另一个版本是迭代模型,该模型假定每一代人都最大化自己的福祉。在没有政府干预的情况下,像前面一样,e=0。经济与环境的演化可以用等式(3)和(4)的离散时间版本来描述。迭代模型与无限生命个体模型的一个明显不同在于迭代模型不存在等式(6)所示的处理不同代际的边际效用问题。只有当政府根据某种跨期社会福利函数,比如:

 

把跨期的既定社会资源在几代人之间最佳地重新分配时,类似(6)的等式才有用。这种模型最大限度地表明了等式(7)的跨期社会福利功能。大量的研究反对无限生命个体效用函数,因为人的经济行为并不像这种模型所描述的那样。当缺乏最佳代际再分配时,反过来又对碳的边际社会成本的计算产生显著影响。如果有人认为存在最佳的跨期再分配,就会错误地认为利率反映了随时间推移的(社会)边际替代率。但是,如果当代人没有为未来作出充分的准备,这种假设就不存在。对未来的环境效益和风险做出这种假设也意味着这些假设与普通消费品之间的可替代性。只有当存在完美可替代(相对价格不变)时,才能用商品的贴现率来评估未来的环境影响。总之,标准的跨期、代表性代理人模型在帮助我们理解个体跨期决策和分配方面并不恰当,把这些模型用于分析气候变化就更具有误导性。

在综合评估模型中,关于风险的讨论一直是一个重要方面,常用的处理风险的方法是用预期效用取代效用。但是,当面临极大的不确定性和极端(灾难性)风险时,预期效用方法是不够的。一些模型尝试把分配问题纳入分析框架,这必然要求超越代表性代理人模型。标准模型没有回答市场如何在政府干预之前或之后实现所谓的均衡结果,也很少涉及与气候政策真正相关的多重关键的市场失灵问题。标准模型在技术分析方面已经取得了一些进展,但它们不是分析快速、内生和系统性的技术变革的非常有用的工具。本文后面的部分会一一说明标准模型的这些缺陷如何显著地误导分析结果,从而掣肘了模型对分析和解决气候变化关键问题的意义。

3. IAM分析框架忽视的不确定性和风险

根据2015年联合国气候变化框架公约21个缔约方提交的排放计划,人类将面临在一个世纪内温度上升3摄氏度或更高的情况,这样的温度上升速度对人类和整个地球都带来了严重的风险。大约300万年来,人类都没有经历过气温水平比工业化前高出3摄氏度或更高的情况。照此推算,一个世纪后,海平面将比现在高出10—207。按照当前的排放情况,从现在起150年左右的时间里,地球的温度很有可能上升45摄氏度,达到世界数千万年来从未有过的温度高度。大气中温室气体浓度对温度的影响的不确定性意味着,即使人类把目标定为气温上升3—4摄氏度,也存在上升6摄氏度的风险。届时,这样的气温可能致使海平面上升数十米和淹没世界上许多沿海城市。高温将从根本上改变全球的生活和生计。世界上许多地方将变得无法居住。一些人口稠密的平原可能会遭受致命的热浪、湿热的高温将超出人们户外工作可以忍受的阈值8。数亿,可能是数十亿人,将不得不迁移,可能导致严重和长期的冲突。气候系统中多个临界点被突破,这将对人类文明构成生存威胁。9

气候变化的各个方面,如驱动因素、速度、经济影响、干预措施等都充满了相当大的不确定性。经济的潜在驱动力,如人口结构、偏好和技术的变化等很难预测。更难预测的是政治的变化,而它可能会对许多相关变量产生直接影响。科学、正确的气候经济模型及模型的参数就需要考虑这些不确定性,气候政策也是在这些不确定性因素影响下作出的,其本身又影响不确定性。IAM分析框架只对风险给予了有限关注,而忽视了不确定性。虽然在某些情况下,风险可以勉强地纳入标准模型分析框架,但不确定性则不能。比如:在功利主义框架内,在存在风险的情况下,最简单的处理办法是用预期值效用替换现实效用的最大值,这肯定是一种不恰当的处理办法,但这种处理办法最简单,最符合传统经济学。由于凹性,EU(C)<U(E(C)),当考虑到风险规模和对风险厌恶程度时,二者的差异更大。风险随气候变化而增加,则当期效用与未来几代人的预期效用之间的差距越来越大,这意味着人们更愿意为降低气候变化的严重程度付出更大的代价。

未来面临极大的风险,EU(C)可能无法很好定义,以最大化跨期预期效用为标准不恰当,因为对于一些广泛使用的效用函数,广义类中的所有轨迹都可能产生负无穷大的后果。如果一些相关变量呈肥尾分布,情况就更是如此。IAM分析框架因此也无法解释没有政府干预的个人行为和经济运行轨迹,也就无法为采取可行的干预措施提供指导。巨大的风险可能意味着当代人将准备支付无限的资金以避免未来的灾难,其原因是潜在的灾难非常严重或不可估量,发生的可能性远非微不足道。10也有人认为,如果风险增加足够慢并且贴现率足够高,就不会出现问题。11但是,用无限预期效用作为标准是整个方法的根本问题。未来越远,不确定性就越大。在有限的日期内,足够严重的后果可能会以足够高的概率发生。与预期效用方法不同,2015年联合国巴黎气候协定认为气候变化的某些后果可以以付出适度的成本得以避免或减轻,增加社会福利最好的办法是采取行动避免极端后果的发生。如果有些行动大大限制了灾难性后果发生的可能性,而且这些行动的代价不大,就应该采取行动,这些行动只为避免或从根本上降低发生灾难性后果的概率。

高度不确定性给IAM分析框架带来了更基本的方法论困难。个人不知道所有可能的结果和不同结果出现的概率。特别是,高度不确定性会导致不完整的排序。这与IAM存在完整的排序的基本假设不一致。而且,问题不仅在于排序本身的不完整性,这种不完整性还会导致无法描述和评估一些最重要的灾难性后果。虽然莫可名状的主观预期效用被用于经济学的许多子领域,但在一个不断变化的世界中,在一个存在未知领域的世界里,具有深刻的不确定性,如气候变化,主观预期效用这个框架及其背后的公理并不令人信服。关于预期效用背后的公理,还远未达成共识。比如:有人认为,在极端不确定的情况下,个人的行为并不像他们最大化预期效用一样,而是表现出对灵活性的偏好12。这预示着人们期望看到更强有力的行动避免气候恶化。有人认为,在极端无知的情况下,个人和社会的行为方式表现出极端的风险厌恶是合理的,更类似于最大最小函数,而不是主观预期效用的最大化。13有人提出,在高度不确定性的领域中可用主观预期效用,在存在高度不确定性的领域中更类似于最大最小化原则。14总之,在不确定性情况下,最大化预期效用的框架缺乏可信的基础。

气候变化正在将人类带入未知领域:人们不知道温室气体浓度的增加将如何影响天气,以及气候变化将如何影响经济,因为人类的经济从未经历过可能面临的境遇。人们可以根据过去推断未来,但在这种情况下,这是否有意义很成问题。这类似于全球金融危机前几年的预测,当时金融市场创造了新产品,某些人声称这些产品从根本上改变了经济的运行方式,但预测经济表现的唯一数据来自没有这些金融产品的经济体。事实证明,基于该数据的推断(预测)非常离谱。这样的担忧是必要的,因为与气候变化相关的非线性因素很多,这使得从迄今为止有限的气候变化数据中得出的简单推断很值得推敲。总之,IAM分析框架没有为如何解决风险和不确定性提供指导。此外,代表性代理人模型假设所有个体都有相同的信念,这显然与激烈的气候变化辩论相矛盾。迄今为止,IAM模型甚至没有提供任何建议以说明在存在不同信念背景下如何最大化社会福利。

不确定性对个人的实际行为方式以及个人决策有深远影响。然而,涉及碳排放问题是社会决策,而不是个人决策。一旦进入一个没有形成共识的世界,诸如既没有关于效用函数(福利最大化)的共识也没有关于概率或描述损害或减排成本的共识,问题就出现了:人们如何才能就该做什么达成社会共识?如何整合不同的偏好和信念一直是经济学和政治学中一个长期存在的问题15。对于气候变化,可以观察到2015年巴黎协定所体现的全球协议或共识是如何达成的:人们普遍认为,随着温度升高超过2摄氏度,极有可能产生极其糟糕的结果,以至于人们一致认为应该采取强有力的行动来避免这些结果。人们不必在效用函数,损耗或减排成本函数,贴现率或概率上达成完全一致。人们所需要的只是令人信服的证据,证明以适度的成本可以避免非常不利或灾难性后果的可能性足够高,并且190多个国家对此达成了共识。在商定了一个合理的、协商一致的目标之后,接着的任务就是找到实现这一目标的最佳方式。在许多难以评估效益的政策领域,诸如战争、健康、安全和生命本身或生物多样性的法规,首先就目标和制约因素达成一致,经济分析集中于在约束条件下实现既定目标的最佳方式上。

就气候变化而言,关注的重点应该是如何避免灾难性事件,而不是气候变化引发的一般后果。IAM分析框架正是侧重于预期效用意义上的一般结果。联合国政府间气候变化专门委员会报告(2014,2018)发现的非线性意味着,如果气温上升可以保持在2摄氏度以下,这些极端风险将显著降低,并伴有温室气体浓度的相关限制。人们认识到稳定气温需要稳定大气中碳的浓度,国际社会一直致力于到2050年左右实现净碳中和。

4. 影响气候政策的核心问题难以纳入IAM分析框架

一系列对气候政策至关重要的问题很难纳入IAM框架,充分解决这些问题需要对模型进行足够的修正。

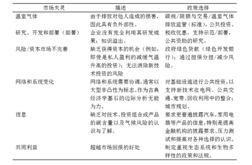
首先,市场缺失或不完善。

如果温室气体排放是唯一的市场失灵,那么庇古税基本理论认为,政策的最优化可以通过与外部性相关的边际损害的税收来实现,但现实世界并不是这样。除了温室气体外部性之外,还有许多关键的市场失灵,这些失灵是高度相关的,包括缺乏一整套风险和期货市场、信息不完善、资本市场不完善以及一系列普遍存在的其他外部因素,包括与网络相关的外部因素以及与限制碳排放的共同利益相关的外部因素和与非凸性相关的市场失灵等。IAM分析框架在很大程度上忽视了这些市场失灵,因为它们只考虑温室气体的外部性。温室气体的外部性确实是核心,但一种不考虑其他多种市场失灵的方法论,对适当的气候政策将产生严重扭曲。以上列举的其他市场失灵对制定气候政策并非无关紧要,它们同样是气候政策制定应该考虑的核心问题。IAM框架除考虑温室气体外部性外,没有把其他市场失灵纳入分析框架,这一事实限制了它们对政策的有用性。自20世纪50年代以来,经济学最重要的见解之一是次优和现代公共经济学理论的发展。它们指出,消除唯一的市场失灵的后果与消除多种市场失灵的后果明显不同,16IAM分析框架假设政府可以某种方式纠正除气候变化外的所有市场失灵。表1列出了一些与气候变化相关的几种市场失灵,这些市场失灵直接影响环境政策选择。同时,这些市场失灵在数量上是显著的。

  

1 与应对⽓候变化相关的六个市场失灵  下载原图

 

1最后一列描述了政策措施,这些措施可能不完全但可以实质性地解决相应的市场失灵问题。例如,汽车、家用电器和其他产品的标签和信息要求可以让消费者更加知情。这些例子说明了一个更普遍的命题:在存在市场失灵的情况下,以比完美市场模式低得多的社会成本实现碳排放的大幅减少是可以实现的。

政府并不能完全消除市场失灵,政府即使采取了表1中列出的措施,也不可能完全消除这些市场失灵。此外,气候变化的代内和代际分配效应通常不会被政府消除。政府也无能为力进行有效的再分配,以达到每个期间给每个人的一元钱的边际社会效益都是一样的。从形式上讲,一些市场不完善以及政府纠正这些失灵的能力限制,可以通过将这些方面作为约束条件添加到汉密尔顿函数中并求解IAM模型的优化问题。这种约束的影子价格为正,表明约束是有效的。更重要的是,这样做的结果是与碳相关的影子价格(碳的社会成本)将发生变化。一个有约束条件的世界与一个没有约束条件的世界截然不同,政策也会有所不同。

应对气候变化的行动,无论减排还是适应气候变化的结果,都将引起经济结构的巨大变化,分析如何最好地应对这些结构性变化确实是绿色转型的核心。本文关注的是结构变化的方法论问题,而不是详细分析经济结构变化本身。市场本身并不能很好地应对巨大结构性变化,部分原因是普遍存在的资本和风险市场不完善意味着资产少的人可能无法获得资源,从而将这些资源配置到更具生产力的用途中。结构转型需要协调,否则经济可能陷入糟糕的均衡,在这种情况下,碳的社会边际成本比有协调下的碳的社会成本高得多。此外,整个经济系统由多个子系统组成——能源、城市、土地使用、交通。由于非凸性比比皆是,系统转换需要广泛的协调。在每个系统内实现协调已经足够困难,更何况系统之间是相互作用的,协调就更加困难。作为方法问题,假设只用一个价格干预就可以实现向零碳排放转变,这是一个基本的错误。有效的办法是采取多种干预措施:设计、分区规划、标准、监管政策等。

IAM分析框架假设金融市场具有前瞻性,有完全理性的预期。但是,市场信息效率的假说已经受到广泛的理论质疑和实证检验,并被广泛拒绝。就气候变化而言,强有力的证据表明,风险远未在市场上得到充分体现。鉴于这种情况,如果行动被推迟,随着气候变化的风险最终被普遍承认,金融无序转型的可能性不容忽视。向更绿色、更可持续的经济的无序转型将导致碳价格的突然变化,从而导致资产价值的突然变化。由于宏观经济外部性,这些变化可能引发系统性危机。这种无序转型的成本可能非常大,由于不控制碳排放而导致的成本增加应被视为碳边际社会成本的一部分,但IAM分析框架完全忽略了这一点。如果金融机构和企业对碳风险的敞口收紧,那么后果可能会大大减轻,而披露要求和在银行监管中反映风险是收紧碳风险敞口的必要措施。如果没有这种披露,私人行为者就不可能采取适当行动来限制和减轻气候风险,从而增加无序转型的可能性,市场可能会参与过度的气候风险。从国际上看,虽然一些国家的监管机构已经认识到需要有关气候风险的披露规则,但对许多国家来说,这样的规则可能要很长一段时间,这意味着在很长一段时间内气候行动是不足的。

转型风险表明,在碳定价之外使用多种工具的可取性,以及由于相关的市场失灵,更积极的气候行动的社会成本将产生比IAM模型预测的净收益大得多。

将市场失灵纳入分析范围有两个重要意义。首先,正如前面已经指出的那样,考虑市场失灵时实现气候目标的成本可能远远低于经济完全高效但只存在气候外部性的成本,并且收益可能更大,这意味着更激进的气候目标的可取性。虽然从理论上讲,市场不完善和市场缺失可能导致对绿色技术的过度投资和投资不足,但表1中强调的市场失灵并不会向零碳排放的过渡投资。例如,向零碳排放的过渡特别具有研发密集性,许多绿色投资是资本密集型的,资本市场的不完善限制了贫困家庭(个人)和小公司进行有效投资的能力,这些投资对逐步淘汰化石燃料,促进共同利益十分必要。其次,当存在多种市场失灵时,最好采取多种干预措施,而不仅仅是征收碳税。表1给出了多种可取的干预措施,涉及定价、信息、法规和公共投资。IAM分析框架的政策建议主要关注价格干预,这种建议是极端假设的结果。

其次,技术变化。技术创新是应对气候变化的核心,并且因为假设私人投资创新的速度和方向在社会层面没有效率17,因此假设唯一的市场失灵与碳排放相关并以此为基础分析减少碳排放的方法和模型在本质上是有局限的。如果没有市场失灵——如果研发减排技术的投资就像任何其他投资一样,市场自动优化了研发水平,唯一的扭曲与碳定价错误导致的气候研究投资太少有关——那么通过碳定价来纠正市场失灵将是合适的。可以肯定的是,随着纠正碳的价格,将会有更多的资金投入减排技术的研究。如果将生产成本作为研究支出的函数,IAM分析框架就能给出正确的答案。但是,如果像斯蒂格利茨声称的那样,市场在将资源分配给减少碳排放和能源创新方面效率低下,那么不以市场失灵为中心的IAM模型分析就可能得出错误的结论。如果有可能以相对较低的成本促进降低排放的创新,那么相对于忽视内生性创新的分析,或者承认内生性但假设没有市场失灵的分析,实现减排目标的成本都将大大降低。新的增长机会可能会产生,这既是由于技术溢出效应,也可能是由于宏观经济外部性的结果。同样重要的是政府对研发的投资:知识是一种公共产品,市场本身通常投资不足。在一些影响创新速度和方向以及知识传播的市场失灵中,强有力的政策可以大大加快变革的步伐,从而能够以更低的成本实现气候目标。诱导创新可能会带来进一步的宏观经济和其他社会效益。

5. 对IAM分析框架的改进与问题

诺德豪斯(Nordhaus)为气候变化经济学模型做出了开创性贡献,1991年他在《经济杂志》上发表了一篇重要并令人钦佩的论文:放慢速度或不放慢速度?诺德豪斯研究团队开发出一个新的模型,分析气候变化对社会经济影响的全面综合模型,简称:DICE模型。DICE模型综合评价了IAM分析框架的重要文献,并且其范围在过去几年中得到了扩展。不过,随着时间的推移,气候变化的潜在风险越来越明显,远远超过1991年所认识到的水平,联合国气候变化专门委员会六次审查评估气候变化风险的报告一次比一次更令人担忧,巨大的风险已超越了这些模型所涉及的狭隘范围,但经济学的研究进展目前并没有超越这些模型。

在大多数IAM模型和诺德豪斯的DICE模型中,全球气温上升造成的损耗反映在总产出的相应减少上。在诺德豪斯的DICE模型中,气温升高3摄氏度的损失约为GDP减少2.1%,而对于6摄氏度的气温升高,则GDP减少8.5%18。大多数IAM模型中的资本存量不受气温升高的损害,经济潜在增长率也没有下降,而潜在增长率被认为是外生确定的。正如前面已经指出的那样,气温上升4摄氏度,更不用说6摄氏度,将产生巨大且极大不确定的后果,可能涉及大规模破坏生计和严重的生命损失。气候变化导致的损害随气温升高非线性增加。当气温上升到一定高度时,世界上许多地方将被淹没,或者容易受到恶劣天气的影响而被遗弃,包括人类长时间无法忍受的室外温度。资本存量不会减少或不受损害的假设显然是站不住脚的。此外,根据IAM模型的损害函数计算出的气候变化损耗估计数远远小于可能发生的估计数。由于气温分布上尾部的损害特别严重,平均气温的微小变化就会对这些极端事件的概率产生很大的影响。鉴于气候系统的复杂性以及反复强调的事实,人类正在进入未知领域,仅仅基于过去的数据估计气温上升导致的损耗结果并不可靠。IAM模型在整合更逼真的损耗函数方面取得了进展。一些学者对损耗函数进行了矫正。19一些学者为美国提供了一个经验估计的损耗函数。20还有一些学者把气候和社会临界点纳入IAM分析框架。21

假定气候变化造成的损耗比估算的要大得多,那么应对气候变化的政策就会趋紧。例如,有学者研究指出,当DICE中增长的外生性的假设放松时,碳的社会成本估计值就会增加几个量级。22DICE中嵌入更大损耗函数,2015年每吨二氧化碳的价格为32—103美元(以2012年价格为基准),在二十年内上升到每吨82-—260美元,以此为依据采取的排放政策可使全球平均气温的预期上升幅度保持在比工业化之前的水平高出1.5—2.0摄氏度。23DICE中嵌入以GDP衡量的损耗而采取的最佳政策,包括更严格的短期缓解措施,将全球气温上升稳定在2摄氏度以下。24调整DICE的参数以反映气候变化对经济造成的更大损耗,使经济上最优的气候政策路径符合《巴黎协定》的目标25。这些改进虽然看起来会使IAM分析框架更合理,但这些研究只是从气候变化的严重后果阐述实施更加趋紧的排放政策的必要性。这些模型仍然只能起到非常有限的指导作用。与极端风险、深度不确定性和结构性变化挑战相关的基本问题仍未得到解决。

大多数IAM模型将总消费视为社会效用函数的参数,这种办法忽视了分配的影响。因为受气候变化影响最严重的是最贫困者,这些人保险最少,可用的资源最少,通常生活在保护最少的地区,因而,他们承担的损害需要在损耗估价中加权,而IAM模型采用的总量方法在很大程度上忽略了这一点。同样不能简单地假设政府能够或将会采取行动和政策来消除这些分配效应。有学者已经证明,嵌入公平权重的气候变化造成的全球损害明显高于未经修改的IAM报告的损害,这些模型被称为不平等气候经济模型。26另有学者指出,消费和损害的分配对于气候变化政策的影响可能与贴现率的选择一样重要。27不平等气候经济模型还被用来研究时间偏好的比较重要性、不平等厌恶、损害在贫富之间分配和减排费用分配的不平等以及在全球平均温度升高时承担或不承担灾难性影响的损耗函数。已有大多数文献未同时考虑风险和分配。正如已经指出的那样,一个社会的底层人群面临的风险最大,最无力承受环境灾难性影响。因此,几乎可以肯定的是,同时考虑风险和分配将导致更强有力的气候政策。前面已描述了对IAM模型的各种修订以及新的局限性。这些针对IAM模型的改进表明,模型假设和参数的微小改变也会产生明显不同的结果。IAM模型将注意力集中在碳的社会成本上,参数的微小变化可能会导致估计的碳的社会成本发生重大变化。有学者综合分析发现,使用IAM模型估计碳的社会成本的范围从每吨二氧化碳-13.36美元到2386.91美元,如此大的变动范围难以起到真正的作用28。政策分析更应该考虑气候变化的风险、分配效应和市场失灵,因而IAM模型的这种估计无助于指导政策决策。

6. 总结性评述

应对气候变化的经济学标准分析方法(IAM)把简单的外生增长理论作为主要的理论工具,通过假设气候变化的边际损害和应对气候变暖边际行动成本的增加提出政策建议。但随着时间的推移,以外生增长理论为基础构建的各种气候变化模型的缺陷清楚地表明它在解决气候变化的核心问题方面的作用有限,特别是对潜在的巨大风险和深度不确定性的忽视。遗憾的是,经济学界的许多人似乎没有认识到这个框架的局限性。结果是,大多数使用IAM模型及其变体的经济学家的政策建议与科学界的其他成员的政策建议存在巨大分歧。本文支持后者,因为,他们正确地关注了经济学家忽视的气候变化引发极端和不可接受的结果的可能性或概率。正确的方法应该是更好、更全面分析气候变化造成的损耗(例如,反映非线性、对生命、健康、生物多样性的影响,并注意风险和可变性),或更加注意代际内的分配效应或更好地反映市场失灵以及更现实地处理成本函数和技术进步。这种分析结果与IAM模型的分析结果有很大差异,并更接近科学界建议的最佳气候防控轨迹。IAM模型不太适合分析深度不确定性、极端风险、内生偏好、代际公平(后代不受歧视)以及规模报酬增加和快速技术变革等问题。

尽管经济学界对IAM模型进行了改进并出现了新的应对气候变化模型,但是,它们在提供政策指导方面的价值仍然有限。即使有更多关于气候变化以及可能应对气候变化的政策和行动的信息,情况仍将如此。首先,即使假设更加接近现实,模型更加精致,但它们对指导政策决策仍没有多大帮助,除非对关键函数及其参数都非常有信心,而这通常无法做到。第二,与不同浓度的温室气体有关的风险程度、将这些风险强加给子孙后代的意愿、深层次的不确定性等。一些经济学家除了过分关注IAM模型外,还将关键问题定性为只是一个跨期权衡的问题是错误的。最后,IAM模型支持者对变革保持沉默,他们意识到气候行动可以带来一种全新的增长和发展方法,从而产生比以前通过污染实现增长更具活力和吸引力的道路。IAM模型隐含的假设是,市场运行良好,市场有效率(虽然也承认市场应对气候变化失灵),这种假设没有说服力。正是认识到改变发展方式的新机会的存在,导致许多国家的政策方法发生了变化。中国就是一个典型,正在把绿色发展作为新发展理念的一个重要方面,把减排作为绿色转型的一部分,对经济结构做出重大调整,促进创新和投资,努力走上可持续、有弹性和包容性发展和增长的新道路。

应对气候变化带来的挑战需要一整套政策和一系列概念、理论、实证和建模方法,而不仅仅是单一的模型。学术界和决策者不应高估IAM分析框架对制定应对气候变化政策的指导作用。要形成更有效的应对气候变化的方法,了解IAM模型的局限性是必要的。

设定合理的气候目标的关键是构建深度不确定性和极端风险条件下的模型,例如:识别众多的非线性点,并评估避免最坏结果的方法及其投资和成本。在存在极端风险和深刻不确定性的情况下,对决策进行更深入的定性分析有重大意义。学术界能否进一步阐明如何描绘和理解不同性质和规模的灾难,以期望既能分析又能解决负无穷大的问题,有应对各种无穷大和不确定的方法。这可能是一项深入而艰巨的工作,但很重要。

正如在引言中强调,国际社会已经做出了判断,即与气温上升超过2摄氏度相关的风险高得令人无法接受,并设定了远低于2摄氏度或1.5摄氏度的目标。随着对2摄氏度的风险的了解,目标越来越接近1.5摄氏度。做出这一决定说明国际社会在制定应对气候变化的政策时,IAM模型的指导作用未被接受。

目标确定之后,经济学的分析重点应放在研究实现这些目标的最佳方式上,构建实现目标的最佳模型并将风险控制在可接受的水平。IAM模型不仅对目标制定、而且对如何最好地实现目标提供的指导并不充分。IAM模型主张依赖价格干预,就应对气候变化而言,多种干预手段比单一的价格干预更可取,碳的社会成本远高于IAM模型推算的社会成本。接受IAM模型推算的碳社会成本将导致碳浓度和气候变化的水平远远超出国际共识的水平。

新研究方法需要解决IAM模型的多重局限。由于风险是气候变化分析的核心,因此需要研究随机优化模型。顺序决策模型有助于更多地了解气候风险以及寻找替代和可持续增长的发展路径,这种方法引起了学者们的兴趣。29由于气候变化的复杂在和不确定性,企图构建一个面面俱到、包含所有内容的模型是不现实的。相反,每个模型都应该专注于一个或几个关键问题。要很好地应对气候变化风险,需要一系列模型和分析方法,而不是单一模型和单一分析方法。对特定模型或分析方法的任何选择都涉及在特殊性与普遍性之间做出选择。例如:有些将更具体,围绕金融市场的披露或新能源开发;其他建议将更加笼统,如提出极端风险和深刻不确定性的观点。

就当前而言,要紧的是构建多个更好的基础性的描述性模型。这些模型应审视相关的市场失灵、对个人和公司行为进行更现实的建模以及在系统性变革的背景下重视制度的重要性。

应对气候挑战需要大规模的结构转型,而标准的总量模型指导这种转型的作用有限。在没有其他市场失灵和非凸性(标准模型中的关键假设)的情况下,标准模型假定适当的价格可以指导经济主体合理配置资源。但是,资本市场和风险市场不完善等市场失灵普遍存在,并且,实现绿色转型需要经济子系统发生复杂变化,这些变化的特点是明显的非凸性和市场失灵。应对气候变化需要改变庞大、复杂和相互作用的系统,这些系统构成了经济活动的主要部分。与标准IAM的含义相反,不能指望整个经济转型——尤其是关键的复杂的经济系统转型——仅由价格甚至两种政策工具来实现,或者仅通过边际分析就能提供令人满意的信息。成功地应对气候变化需要一种超越价格提供的协调。因此,不仅假设没有市场失灵是错误的,而且假设市场本身能有效地应对转型,这也是错误的。

制度结构在管理不确定性和预期以及制度变革等方面都至关重要。制度经济学将在这一系列方法中发挥核心作用。总量模型显然不适合研究结构转型和促进结构转型的政策,而是需要对每个关键部门进行详细建模,包括投资、法规和价格指导,以最有效地实现所需的转型。鉴于金融在现代经济社会中发挥着重要作用,因而需要一些模型解决金融部门普遍存在的市场失灵问题。例如:通过披露要求和中央银行多方面提示碳风险,解决信息不完善问题;通过政府在降低气候投资风险方面发挥作用,解决风险市场不完善问题;通过创建绿色开发银行,解决金融机构不完善问题。解决这些市场失灵可以大大降低实现转型的成本,从而影响最佳转型轨迹和碳的社会成本。

综上所述,应对气候变化的经济学新方法必然涉及微观、结构、技术和宏观经济变化,也必然涉及经济学与自然科学,技术和其他社会科学甚至人文科学合作。这项工作将涉及经济分析的各个方面,包括围绕创新、行为、政治经济以及增长和发展,这些都是变革的核心。

本文研究了占主导地位的建模框架的局限性,贡献和发展,说明了为什么我们需要多样化的模型和框架,初步提出了不完美经济体的系统性变化的新方法。科学界的直觉可能是正确的:经济学家的简单化模型没有捕捉到社会决策问题的基本面。因而,调整或完善现有的IAM并不能解决问题,而是需要开发一系列新模型、分析和方法,以指导实现气候目标、结构变化以及最能实现这些目标的新增长方式和发展方式。文章大部分内容在说明风险和与气候变化相关的深刻不确定性以及如果不采取适当行动可能产生灾难性后果的可能性,这并不意味着本文对应对气候变化的前景持悲观态度。相反,本文呼吁关注市场失灵,本身就意味着应对气候变化朝向好的潜力——这也表明采取更大的气候行动是可取的。有可能找到一种新的、更清洁的、更有效的和更具吸引力的增长方式,这种增长方式有更好的健康和更少的污染。从这个意义上说,转变经济发展方式,应该从投资和创新的角度而不是成本的角度来考虑行动。实现既要金山银山又要绿水青山的绿色发展不仅可能,而且极有可能。

参考文献

Nordhaus,W.D.(2018).Projections and uncertainties about climate change in an era of minimal climate policies.American Economic Journal:Economic Policy,10(3),333-360.

Nordhaus,W.D.(2007).A review of the Stern review on the economics of climate change.Journal of Economic Literature,45(3),686-702.

Nordhaus,W.D.(1991).To slow or not to slow:The economics of the Greenhouse eff ect.The Economic Journal,101(407),920-937.

Pindyck,R.S.(2013).Climate change policy:What do the models tell us?Journal of Economic Literature,51(3),860-872.

Stern,N.(2013).The Structure of Economic Modeling of the Potential Impacts of Climate Change:Grafting Gross Underestimation of Risk onto Already Narrow Science Models.Journal of Economic Literature,51(3),838-859.

Heal,G.,&Millner,A.(2018).Uncertainty and ambiguity in environmental economics:Conceptual issues.In P.Dasgupta,S.K.Pattanayak,&V.K.Smith(Eds.),Handbook of environmental economics(Vol.4,pp.439-468).Elsevier.

Budolfson,M.,Dennig,F.,Fleurbaey,M.,Siebert,A.,&Socolow,R.H.(2017).The comparative importance for optimal climate policy of discounting,inequalities and catastrophes.Climatic Change,145(3-4),481-494.

Gillingham,K.,Nordhaus,W.,Anthoff ff,D.,Blanford,G.,Bosetti,V.,Christensen,P.,Mc Jeon,H.,&Reilly,J.(2018).Modeling uncertainty in integrated assessment of climate change:A multi model comparison.Journal of the Association of Environmental and Resource Economists,5(4),791-826.

Stern,N.,&Stiglitz,J.(2021).The social cost of carbon,risk,distribution,market failures:An alternative approach.NBER Working Paper 28472.

Ascari,G.,Magnusson,L.M.,&Mavroeidis,S.(2021).Empirical evidence on the Euler equation for consumption in the US.Journal of Monetary Economics,117,129-152.

Dumitru,O.A.,Austermann,J.,Polyak,V.J.,Fornós,J.J.,Asmerom,Y.,Ginés,J.,Ginés,A.,&Onac,B.P.(2019).Constraints on global mean sea level during Pliocene warmth.Nature,574(7777),233-236.

Kang,S.,&Eltahir,E.A.B.(2018).North China Plain threatened by deadly heatwaves due to climate change and irrigation.Nature Communications,9(1),2894.

Lenton,T.M.,Rockström,J.,Gaff ff ney,O.,Rahmstorf,S.,Richardson,K.,Steff ff en,W.,&Schellnhuber,H.J.(2019).Climate tipping points-too risky to bet against.Nature,575(7784),592-595.

Weitzman,M.L.(2009).On modeling and interpreting the economics of catastrophic climate change.Review of Economics and Statistics,91(1),1-19.

Nordhaus,W.D.(2009).An analysis of the dismal theorem.Cowles Foundation Discussion Paper No.1686.

Kreps,D.M.(1979).A representation theorem for“preference for fl exibility”.Econometrica,47(3),565-577.

Maskin,E.(1979).Decision-Making under ignorance with implications for social choice.Theory and Decision,11(3),319-337.

Gilboa,I.,&Schmeidler,D.(1989).Maxmin expected utility with non-unique prior.Journal of Mathematical Economics,18(2),141-153.

Arrow,K.J.(1951).Social choice and individual values.Wiley.

Carleton,T.A.,&Hsiang,S.M.(2016).Social and economic impacts of climate.Science,353(6304),aad9837.

Ciscar,J.C.,Rising,J.,Kopp,R.E.,&Feyen,L.(2019).Assessing future climate change impacts in the EUand the USA:Insights and lessons from two continental-scale projects.Environmental Research Letters,14(8),084010.

Hsiang,S.(2017).Estimating economic damage from climate change in the United States.Science,356(6345),1362-1369.

Moyer,E.,Woolley,M.,Matteson,N.,Glotter,M.,&Weisbach,D.(2014).Climate impacts on economic growth as drivers of uncertainty in the social cost of carbon.The Journal of Legal Studies,43(2),401-425.678140.

Dietz,S.,&Stern,N.(2015).Endogenous growth,convexity of damage and climate risk,How Nordhaus’framework supports deep cuts in carbon emissions.The Economic Journal,125(583),574-620.

Moore,F.C.,&Diaz,D.B.(2015).Temperature impacts on economic growth warrant stringent mitigation policy.Nature Climate Change,5(2),127-131.

Hänsel,M.C.(2020).Climate economics support for the UN climate targets.Nature Climate Change,10(8),781-789.

Schumacher,I.(2018).The aggregation dilemma in climate change policy evaluation.Climate Change Economics,09(03),1850008.

Wang,P.,Deng,X.,Zhou,H.,&Yu,S.(2019).Estimates of the social cost of carbon:A review based on metaanalysis.Journal of Cleaner Production,209,1494-1507.

Lipsey,R.,&Lancaster,K.(1956).The general theory of second best.The Review of Economic Studies,24(1),11-32.

Vohra,K.,Vodonos,A.,Schwartz,J.,Marais,E.A.,Sulprizio,M.P.,&Mickley,L.J.(2021).Global mortality from outdoor fi ne particle pollution generated by fossil fuel combustion:Results from GEOS-Chem.Environmental Research,195,110754.

Stiglitz,J.E.,&Greenwald,B.(2014).Creating a learning society,A new approach to growth,development,and social progress.Columbia University Press

Stern,N.(2015).Why are we waiting?The logic,urgency and promise of tackling climate change.MIT Press.

Barro,R.(2013).Environmental protection,rare disasters,and discount rates.Working paper,Harvard University.

Dasgupta,P.(2007).Commentary:The Stern review’s economics of climate change.National Institute Economic Review,199(1),4-7.

Cai,Y.,Lenton,T.M.,&Lontzek,T.S.(2016).Risk of multiple interacting tipping points should encourage rapid CO2 emission reduction.Nature Climate Change,6(5),520-525.

Diaz,D.,&Keller,K.(2016).A potential disintegration of the west antarctic ice sheet:Implications for economic analyses of climate policy.American Economic Review,106(5),607-611.

Lemoine,D.,&Traeger,C.P.(2014).Watch your step:Optimal policy in a tipping climate.American Economic Journal:Economic Policy,6(1),137-166.

Lontzek,T.S.,Cai,Y.,Judd,K.L.,&Lenton,T.M.(2015).Stochastic integrated assessment of climate tipping points indicates the need for strict climate policy.Nature Climate Change,5(5),441-444.