首页
就医指南
部门概况
部门简介
部门领导
科室设置
门诊制度
门诊动态
体检保健
健康教育
医保专栏
联系我们
疫情防控
首页
>
医保专栏
>
正文
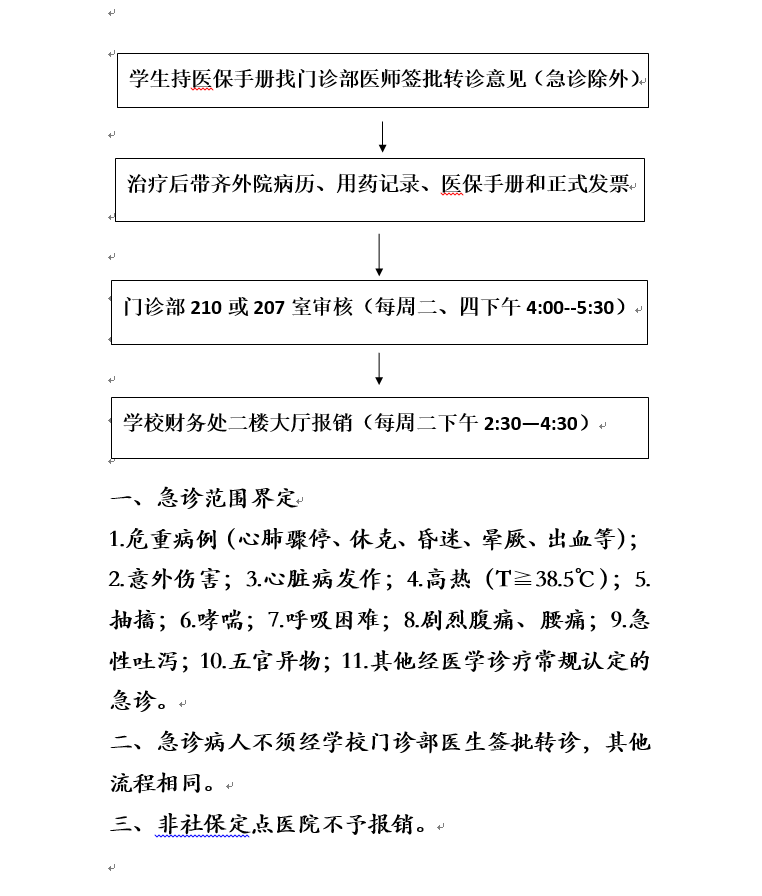
学生医保校外门诊报销流程
作者: 时间:2022-03-31 点击数:
上一篇:
大学生医保门诊医疗费用报销流程
下一篇:
学生医保校外门诊报销流程
Copyright © 2020 岭南师范学院 岭南师范学院门诊部 地址:广东省湛江市赤坎区寸金路29号 邮编:524048