现在是:
设为首页
加入收藏
首页
|
档案馆概况
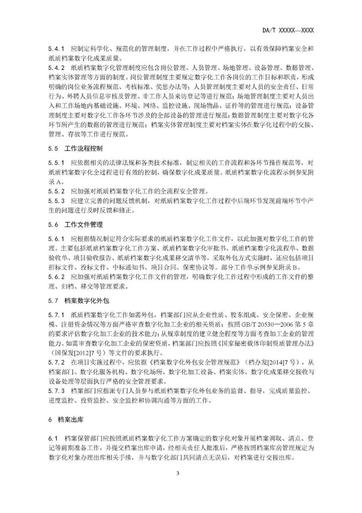
|
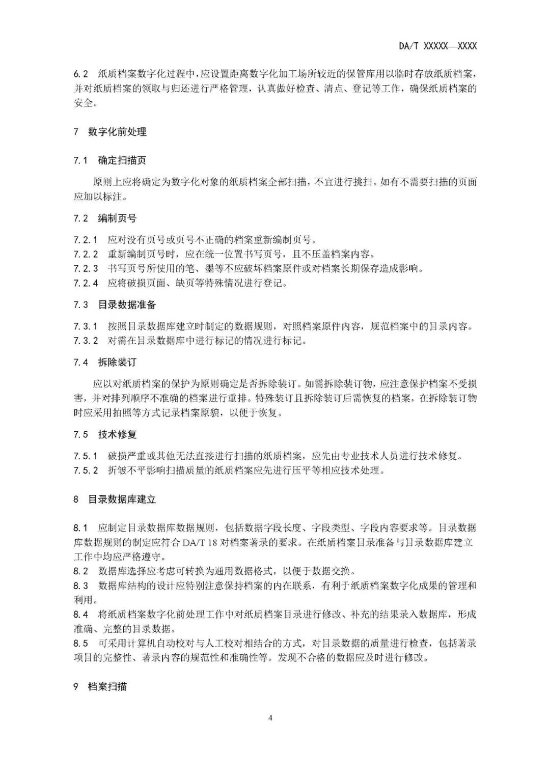
档案法规
|
档案收集
|
工作制度
|
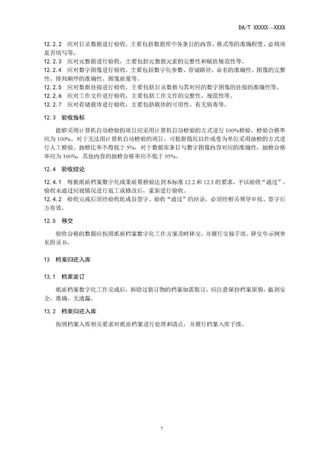
服务指南
|
档案展览
|
行业动态
|
联系我们
本站首页
岭师首页
校友远程查询利用
档案馆简介
档案馆职责
档案馆概貌
荣誉
本校档案工作规范
高校档案工作规范
省档案法规
国家档案法规
归档时间
归档范围
党委办公室(机关党委)
院长办公室(校地合作办公室)
纪委办公室、监察处
党委组织部、党校、党委统战部
党委宣传部、新闻中心(院报编辑部)
学生工作部、学生处
招生与就业处(校友工作办公室)
武装部、保卫处
规划与法规处
人事处(教师工作部)
离退休工作办公室(关工委)
教务处(教学质量监控中心、语委办)
科学研究处(学科建设与研究生教育办公室)
资产与实验室管理处(招投标采购中心)
基建处
财务处
审计处
国际交流与合作处(港澳台办事务办公室)
后勤管理处
门诊部
饮食中心
教育工会
团委
继续教育学院
学报编辑部
图书馆
档案馆
网络与信息技术中心
创新创业教育学院(通识教育中心)
各二级学院
马克思主义学院
教师教育研究院
新材料研究院
岭南文化研究院
教育服务公司
基础教育学院
下载服务
馆藏珍品
音画重现
名人档案
往事掠影
学校年鉴
行业标准
行业新知
档案实务
数字行报
-
更多
-
·
DA/T 68.2-2020 《档案服务外...
·
DA/T 68.3-2020 《档案服务外...
·
DA/T 68.1-2020 《档案服务外...
·
DA/T 28-2018 《建设项目档...
·
DA/T 64.3-2017 《纸质档案抢...
·
DA/T 64.2-2017 《纸质档案...
·
DA/T 64.1-2017 《纸质档案抢...
·
DA/T 67-2017 《档案保管外包...
·
DA/T 60-2017《纸质档案真空...
·
DA/T 59-2017《口述史料采集...
·
DA/T 35-2017《档案虫霉防治...
·
DA/T 65-2017《档案密集架智...
·
DA/T 64.1-2017 《纸质档案...
·
DA/T 31-2017 《纸质档案数字...
·
DA/T 62-2017 《录音录像档...
·
GB/T18894-2016 《电子文件归...
·
DA/T 50-2014 《数码照片...
·
DA/T 12-2012 《全宗卷规范...
·
GB/T 15418-2009 《档案分...
·
DA/T 13-1994 《档号编制规则...
当前位置:
首页
>>
行业动态
>>
行业标准
>>
正文
DA/T 31-2017 《纸质档案数字化规范》
2017-04-02 10:07
(点击:
)
附件【
纸质档案数字化规范.pdf
】
已下载
次
【
关闭窗口
】
档案馆简介
|
归档时间
|
联系我们
岭南师范学院 地址:中国 广东 湛江 赤坎区寸金路29号
电话:3183243,3182602 邮箱:
lsarchives2016@163.com