现在是:
设为首页
加入收藏
首页
|
档案馆概况
|
档案法规
|
档案收集
|
工作制度
|
服务指南
|
档案展览
|
行业动态
|
联系我们
本站首页
岭师首页
校友远程查询利用
档案馆简介
档案馆职责
档案馆概貌
荣誉
本校档案工作规范
高校档案工作规范
省档案法规
国家档案法规
归档时间
归档范围
党委办公室(机关党委)
院长办公室(校地合作办公室)
纪委办公室、监察处
党委组织部、党校、党委统战部
党委宣传部、新闻中心(院报编辑部)
学生工作部、学生处
招生与就业处(校友工作办公室)
武装部、保卫处
规划与法规处
人事处(教师工作部)
离退休工作办公室(关工委)
教务处(教学质量监控中心、语委办)
科学研究处(学科建设与研究生教育办公室)
资产与实验室管理处(招投标采购中心)
基建处
财务处
审计处
国际交流与合作处(港澳台办事务办公室)
后勤管理处
门诊部
饮食中心
教育工会
团委
继续教育学院
学报编辑部
图书馆
档案馆
网络与信息技术中心
创新创业教育学院(通识教育中心)
各二级学院
马克思主义学院
教师教育研究院
新材料研究院
岭南文化研究院
教育服务公司
基础教育学院
下载服务
馆藏珍品
音画重现
名人档案
往事掠影
学校年鉴
行业标准
行业新知
档案实务
数字行报
-
更多
-
·
国际档案日丨请听档案说:岭...
·
国际档案日丨“请听档案说”
·
国际档案日丨中国档案工作者之歌
·
档案馆举办消防安全知识培训 ...
·
关于移交2024年度归档文件材...
·
学校档案馆馆长周美兰获评省...
·
我校参加2024年广东省档案档...
·
粤西高校档案同仁来校交流
·
我校被选为广东省高校档案工...
·
我校参加湛江市2024年全市档...
·
学校党委副书记林晓敏到档案...
·
“筑梦现代化 奋斗兰台人”:...
·
关于移交2023年度归档文件材...
·
助力教学审核评估,档案馆积...
·
学校馆藏档案数字化扫描项目...
·
新《中华人民共和国档案法实...
·
中华人民共和国档案法实施条例
·
践行为民初心,办好民生实事...
·
书记校长分别率队到档案馆调...
·
档案馆举行消防安全知识培训
·
校友远程查询利用学籍档案服...
·
2023年“国际档案日”湛江市...
·
国际档案日:奋进新征程 兰台...
·
我校被增选为广东省高校档案...
·
我校被增选为广东省高校档案...
·
“奋进新征程 兰台谱新篇”—...
·
党委书记兰艳泽在档案馆指导调研
·
校长阳爱民在档案馆指导调研
·
书记校长分别率队到档案馆指...
·
粤西高校档案同仁来校交流
·
国家档案馆档案开放办法
·
国际档案日:逐梦兰台---中国...
·
国际档案日:深入学习习近平...
·
湛江幼儿师范专科学校档案室...
·
最新颁布的《档案法》新旧对比
·
中华人民共和国档案法(2020...
·
关于开展“岭师战疫记忆”档...
·
我校参加2019年首届广东高校...
·
我校顺利通过档案工作目标管...
·
市委办公室(档案局)专家莅...
·
兰艳泽校长到档案馆调研
·
国际档案日系列活动二:毕业...
·
国际档案日系列报道一:“国...
·
档案馆2019年档案工作检查圆...
·
电子公文归档管理暂行办法(...
·
机关档案管理规定(国家档案...
·
档案馆举行2019年消防培训
·
岭南师范学院各立卷部门归档...
·
兰艳泽校长到档案馆调研
·
档案馆2018年举办消防安全知...
当前位置:
首页
>>
正文
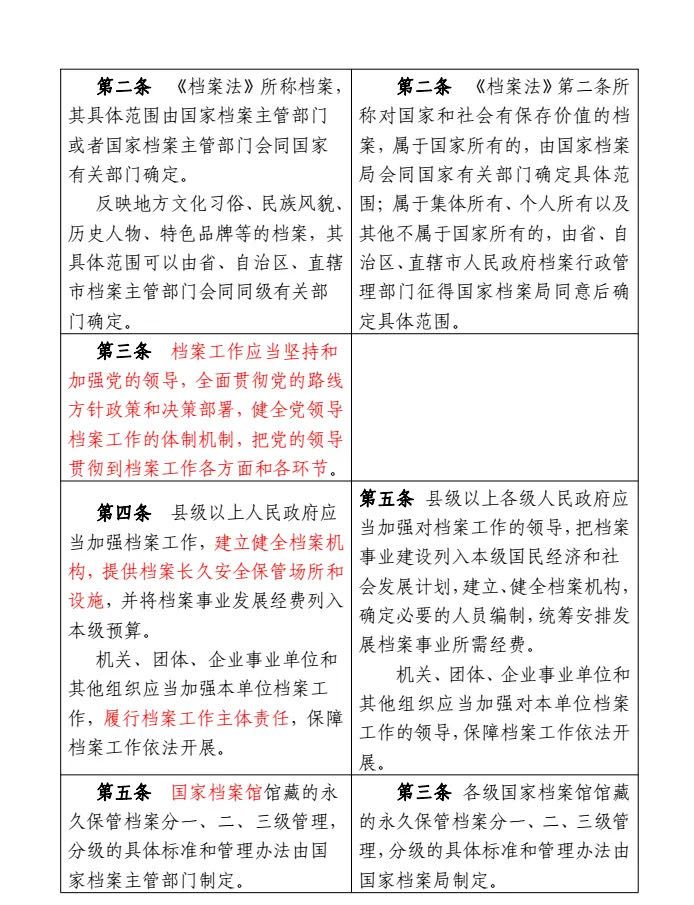
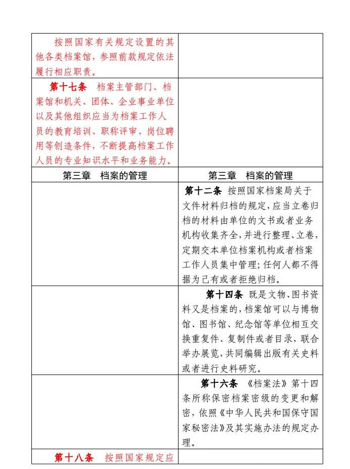
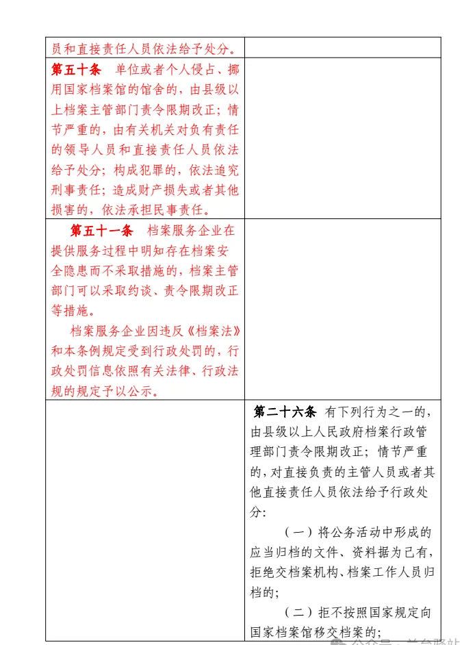
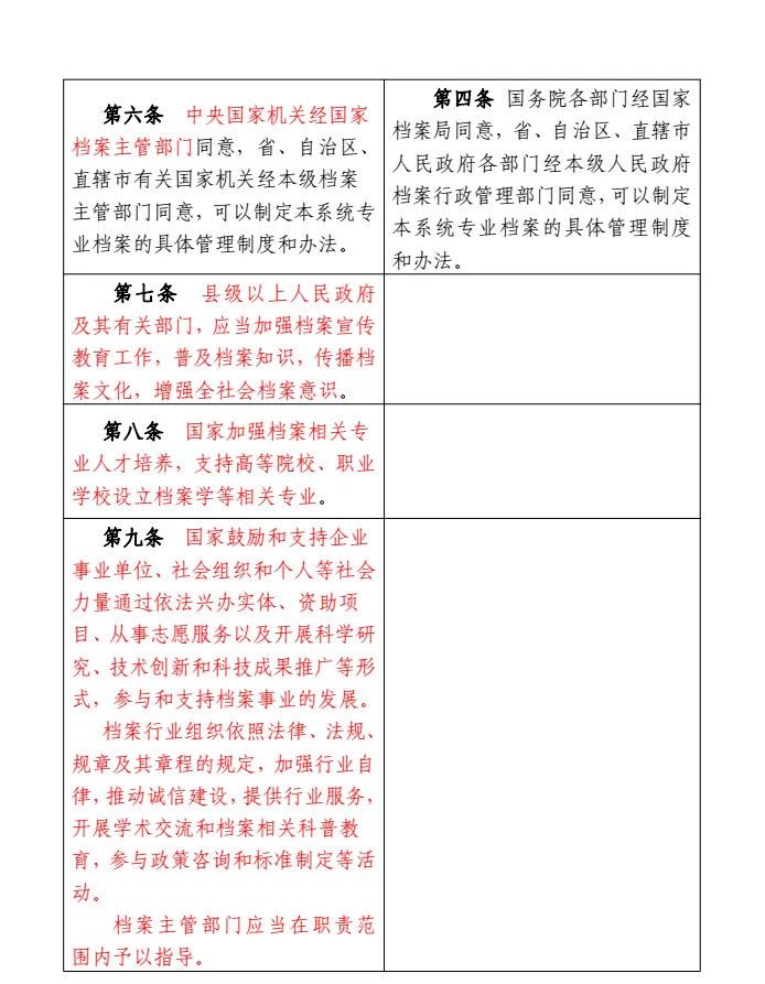
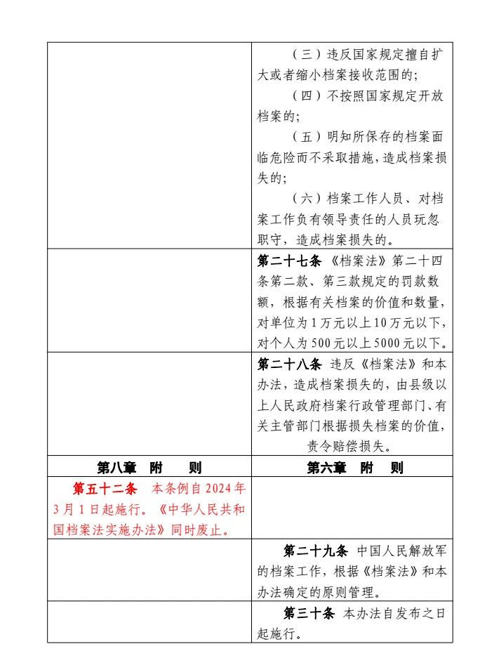
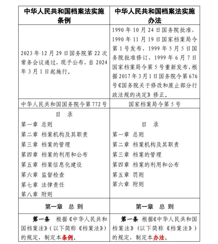
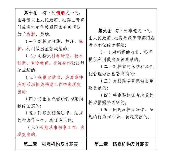
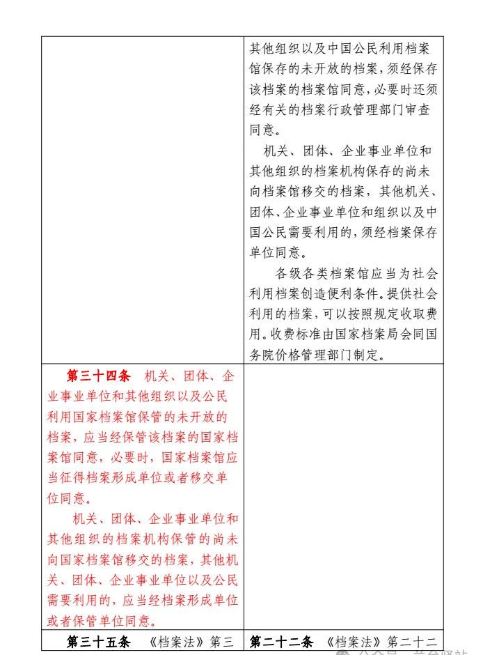
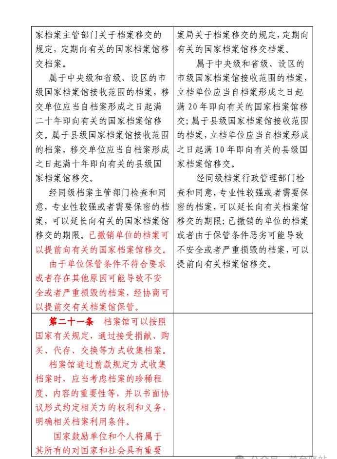
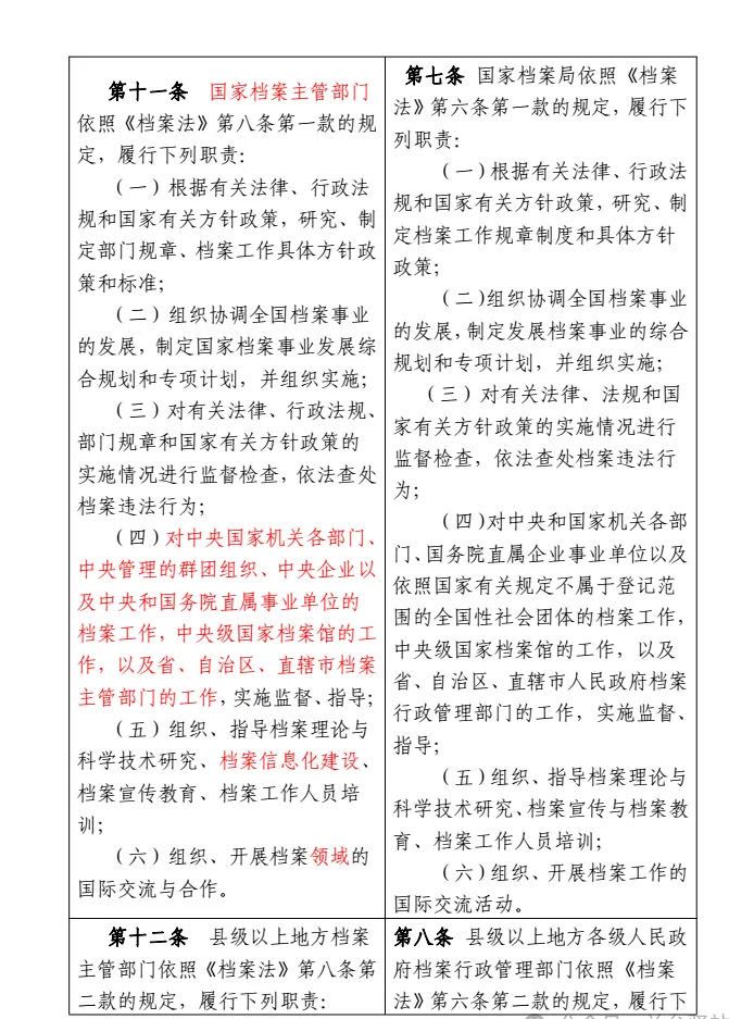
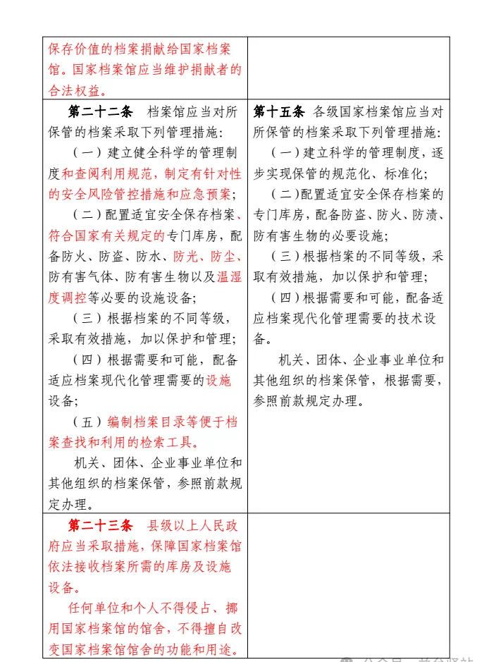
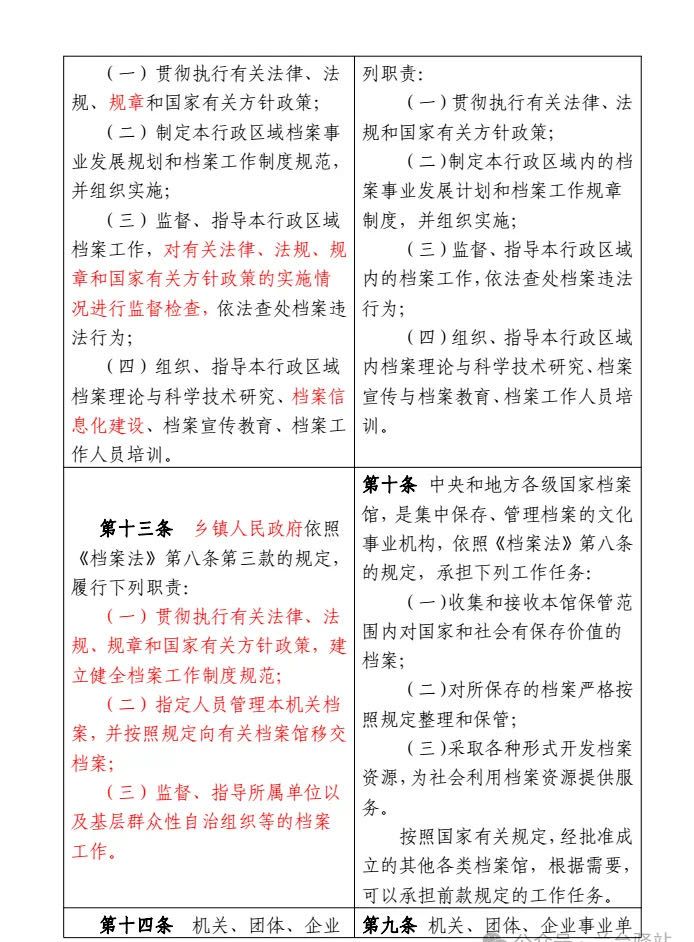
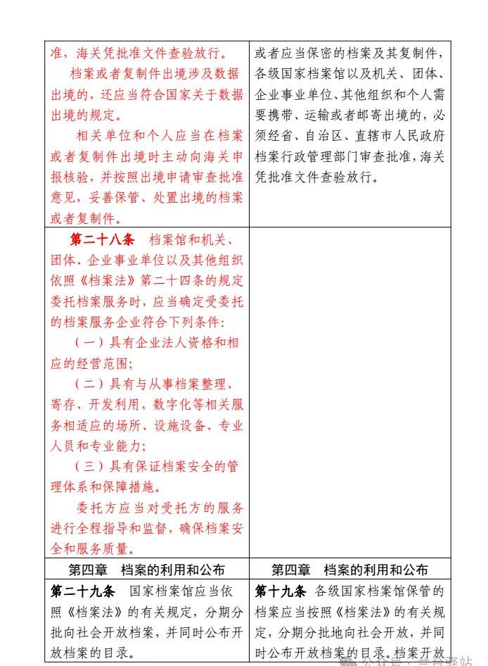
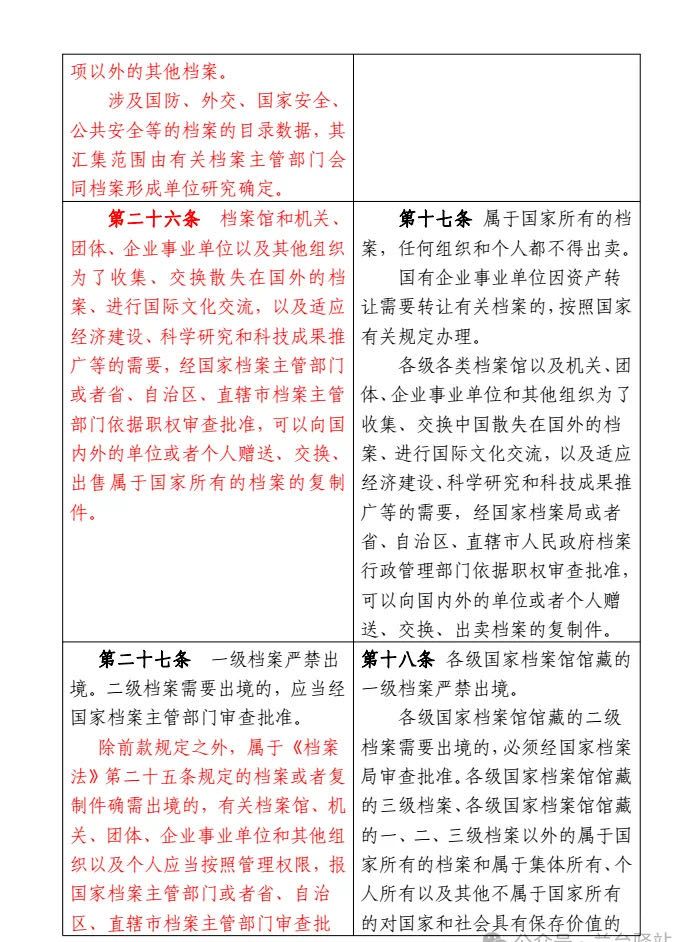
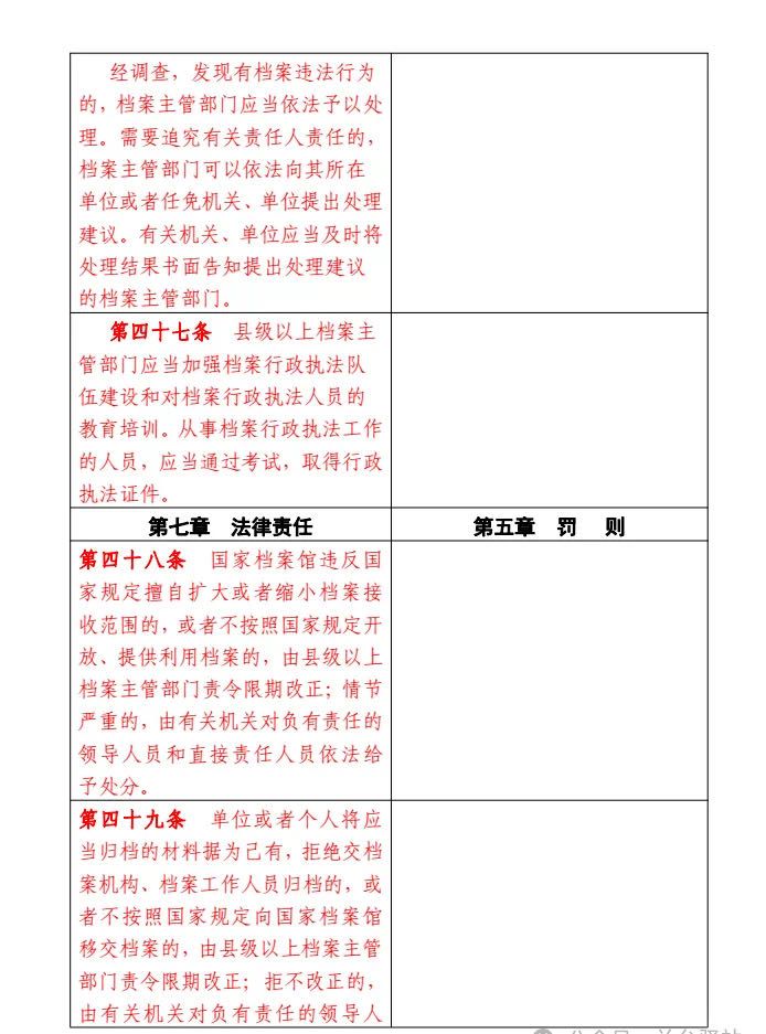
新《中华人民共和国档案法实施条例》与旧《中华人民共和国档案法实施办法》的对照表
2024-03-15 11:17
来源:兰台驿站公众号
(点击:
)
【
关闭窗口
】
档案馆简介
|
归档时间
|
联系我们
岭南师范学院 地址:中国 广东 湛江 赤坎区寸金路29号
电话:3183243,3182602 邮箱:
lsarchives2016@163.com